2023盘点|关节置换日间手术的新进展

2024-02-22   文章来源:中国人民解放军总医院骨科医学部关节外科   作者:王宁 李海峰 柴伟 我要说

2023盘点|关节置换日间手术的新进展

作者:王宁,李海峰,柴伟

来源:中国人民解放军总医院骨科医学部关节外科


日间手术,顾名思义,指符合手术适应证的患者入院前完成术前检查、麻醉评估,预约手术时间后有计划地当日入院、手术,通常住院24小时内出院;因病情需要延期住院的特殊病例,住院时长亦不超过48小时。


作为一种新兴的手术模式,日间手术正越来越受到关注和推崇。欧美国家日间手术的临床实践已经超过半个世纪之多,除了在医院手术室施行日间手术外,西方国家还设有独立运行的日间手术中心(Ambulatory Surgery Center,ASC)。在美国,随着医保支付由传统住院费用向ASC中心支付的转变,对该类手术支付也进行了倾向性调整。近年来,骨科成为了ASC中心最常见的外科专科。随着手术技术、围手术期管理和加速康复外科的发展,关节置换日间手术的模式也应运而生;而关节置换在美国正逐渐转向ASC中心进行,这种趋势也正在加速发展。日间手术模式通过简化和创新就医流程,加快了床位周转、降低医疗费用,充分合理利用床位资源,来提高医疗资源使用效率。

相对于骨科其他领域,关节置换日间手术的2023年相关研究(图1),文献发表相对较少。作为一种手术模式,其主要以关节置换基本技术为本,立足于待术者筛选,谋求达到当日或次日出院目标,关注点主要集中于患者优选、手术安全、手术效果、并发症率、成本效益和出院风险预测,还涉及人工智能、机器学习在该领域的应用,笔者据此进行盘点以飨读者,以期为关节置换日间手术在国内的发展与推广提供一定的思路。但基于本次盘点,可能些许更有意义的研究未能报告,难免挂一漏万,部分研究结果也难免存有争议,不当之处敬请斧正。

图1 日间关节置换相关论文发表的国家分布

1、关节置换日间手术患者筛选及优化

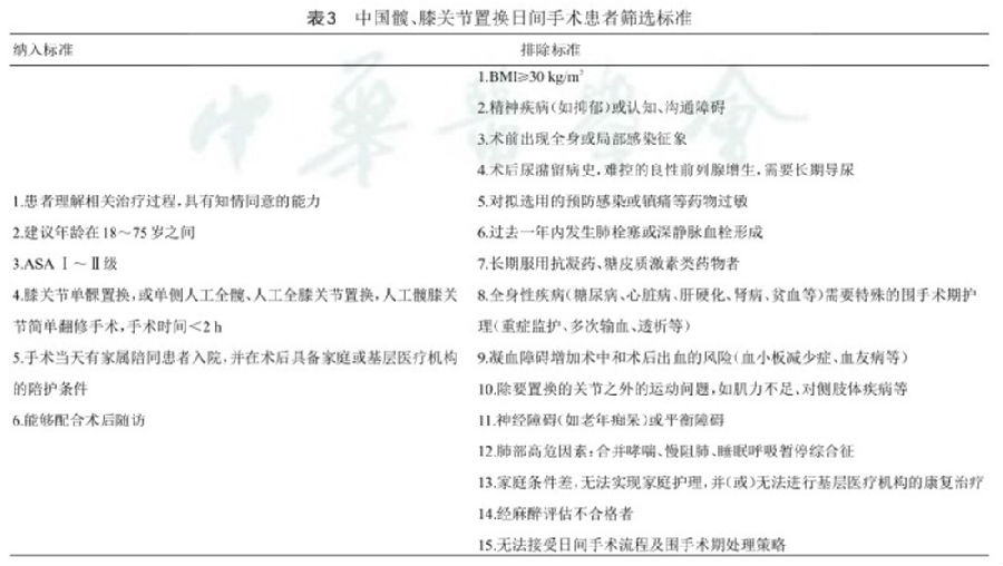
关节置换日间手术并不适用于所有患者,筛选合适的病人对于保证成功实施日间手术非常关键。对于符合条件的患者,日间手术模式能够提供更加便捷和经济高效的选择,并减少因长时间住院可能带来的感染和其他并发症的风险。中华医学会骨科学分会关节外科学组于2023年底撰文“中国髋、膝关节置换日间手术围手术期管理专家共识”,提出了“中国髋、膝关节置换日间手术患者筛选标准”(图2),并建议从四个层次对实施日间关节置换的患者进行评估,包括社会评估、医学评估、麻醉评估和外科评估,进一步明确了接受日间关节置换手术的患者选择原则及适用范围[1]。

图 2 中国髋膝关节置换日间手术患者筛选标准

当然,关于最佳患者选择标准的争论也一直持续存在。通常年轻、相对健康患者更适宜于日间手术。但对于特定高龄患者,也不尽然。美国学者[2]通过针对2011年至2019年国家数据库的回顾性倾向队列研究,对1418名80多岁的高龄老人匹配当日出院(OP-TKA)和住院手术(IP-TKA),发现IP-TKA和OP-TKA患者30天再入院率相同(皆为3.5%)。同样,30天内主要并发症(2.7%对2.0%,P=.38)、再次手术率(1.3%对0.8%,P=.44)或死亡率(0.3%对0.3%,P=.44)也没有显著差异。这提示特定的高龄患者也可以进行全膝置换日间手术,高龄不应成为日间关节置换统一禁忌,需要综合考虑具体情况和实际风险以进行个体化评估,来确保手术安全和成功率。

日间关节置换要求当天或次日出院的挑战之一是确定哪些患者适合候选待术?日间关节置换风险评估(OARA)评分是美国学者Meneghini开发的日间手术风险评估工具,旨在判定适合术后当天和次日出院的患者[3]。OARA评分的设计偏向于医疗安全,而OARA评分在0到79之间对于识别可安全选择接受日间关节置换术的患者而言非常有效。但OARA评分是根据术前病史和体格检查计算得出,该系统非常耗时。美国学者Crowford DA.质疑是否需要OARA评分来预测日间关节置换候选人的选择[4],该团队回顾审查了1年周期内1332例关节置换日间病例,发现81.6%患者具有可接受的OARA评分(<60)。此外,但97%OARA评分为“不可接受”的患者确能当天成功出院[4]。这提示OARA评分虽可以准确预测当天成功出院,但预测不能当天出院方面不够准确。对于日间关节置换术的候选可能过于严格,外科医生可能会考虑更简化的关节日间手术筛选标准。

总之,对于关节置换日间手术筛选方法目前尚未定论。但术前需要严格评估患者病情、年龄、并存疾病等因素,并着重个性化评估以确定是否适合进行日间手术,加强多学科合作,确保术后24小时患者能按时出院。

2、膝关节单髁置换日间手术新进展

单髁表面置换术(Unicomparment Knee Arthroplasty, UKA)创伤小、术后恢复快、疼痛程度轻、失血较少及并发症也少而日趋流行,还可以增加床位周转和提高安全性,患者满意度也高。一项研究观察单髁置换术后短期疗效[5],发现日间手术和住院手术患者,术后1年牛津膝关节评分没有显着差异,两组患者均未出现围手术期之外的任何并发症。30天、90天再入院率相同。从术后评分、并发症和再入院率差异性来看,UKA手术完全可以优选纳入可行的日间手术运行。另一项研究从成本效益角度进行比较[6],发现与医院日间手术(12032美元)或住院手术(14542美元)花费相比,在ASC进行UKAs(9025美元)的平均费用大幅降低,但并发症率及再入院率并无差异。对于合适待术者,UKA完全能够以日间手术模式运行,尤其更适合ASC中心,安全施行手术的同时又节省大量成本。

升高的体重指数(BMI)以前被认为是单髁置换术的禁忌证。对于BMI≧30kg/m2肥胖患者,是否适合行单髁置换日间手术?美国1项研究[7]利用国家数据库纳入14114名患者,创建了三个BMI队列:BMI I(BMI<30)、BMI II(30≤BMI≤40)和BMI III(BMI>40)。每个BMI组按手术年份进行时间细分:A年(2006-2009年)、B年(2010-2014年)和C年(2015-2019年)。研究发现过去14年中,病态肥胖患者的手术时间和住院时长(LOS)显著减少,而更多患者第1个月内没有重新入院或再次手术。随着技术进步和围手术期管理改善,应考虑将BMI升高的患者视为在ASC中心或设有快速康复单元的医院接受UKA日间手术的候选。虽然病态肥胖患者行单髁置换的长期效果有待进一步验证,但此项研究至少说明超重患者也可以成功完成日间单髁手术。对于以肥胖人口基数巨大的欧美国家来说,这项研究结果具有非常现实的促进意义。

同期双侧单髁置换术(BUKA)与分期双侧手术相比,显示出一定的术后功能和成本优势,且不会增加并发症,但同期双侧日间单髁术后24小时内出院的可行性仍不清楚。一项关于104名同期BUKA患者的回顾性研究表明[8],96名(92.3%)虽然术后24小时内出院,其中仅63.5%患者能够出院后直接回家。住院时间较长更有可能需要辅助装置(62.5%)、独自生活(37.5%)。对于24小时内出院的患者,独居显著增加了回家前需要住院治疗的风险。对于大多数同期BUKA患者来说,实现“真正的”当天出院只能取得一定程度的成功,因为许多患者在返家之前需要急性住院或短期康复设施。虽然单侧日间UKA术后快速出院率超97%,但在出院预期方面,同期BUKA应与单侧单髁手术所期望的当日出院有所不一致。虽然此项研究的同期双侧单髁置换术后术后24小时出院成功率并不十分满意,但也不能否认同期双侧单髁完成日间手术的可能,所以要积极鼓励合理实施同期双侧单髁日间手术。

3、初次全膝、全髋关节置换日间手术新进展

2018年美国Medicare医保将TKA手术从住院手术支付名录(IPO)中移除加速了美国骨科手术实践的变化,即关节置换逐渐转入日间手术的路径。美国学者联合利用国家NSQIP数据库,分析了过去10年间47万例初次TKA的手术量、并发症及医保参数的相关变化趋势[9],发现89%患者接受了住院常规TKA(n=416972),11%患者进行日间TKA(n=53854)。2017年至2020年期间,日间TKA年度数量增加了1925例,而住院常规TKA减少了53%。2018年后接受日间TKA患者年龄较大,主要是男性,白人更常见,ASA III级的占比更高。30天再入院率、再次手术率和并发症率更高,但平均住院时长(LOS)和出院时间均有所下降。总体而言,NSQIP来源的医院日间TKA体量增加了20倍,合并症特征变化和日间TKA数量增加与30天再入院率和并发症的增加并不相关。这些数据揭示了美国过去十年间全膝关节置换日间手术的数量、并发症及医保参数的转变趋势。同样,丹麦学者利用国家数据库,分析调查10年日间关节置换的数量增长,也存在类似的趋势[10]。从2010 年到2020年,丹麦外科中心实施了86070例THA,70323例TKA和10440例UKA。其中2010-2014,THA、TKA日间手术只占不到0.5%,到2019年分别增加到5.4%和2.8%。同期日间单髁置换病例从11%增到20%,主要是由3~7个外科中心推动这一增长趋势。术后90天再入院率同10年前相比并没有增加,全膝、全髋日间手术维持在10%左右,日间单髁置换波动在4%~7%之间。

过去十年的趋势表明,全膝关节置换(TKA)日间手术的比例稳步上升。然而,日间TKA手术的最佳患者选择标准仍不清楚。加拿大学者Nowak从国家数据库中确认近38万名初次TKA患者中,过去10年间有17170名(4.5%)接受日间膝关节置换手术,纵向比例从2012年0.4% 增加到2020年14.1%,这项大样本研究表明TKA日间手术比例呈稳步上升趋势[11]。年轻、男性、较低体重指数(BMI)、较高血细胞比容和较少合并症与接受日间TKA相关。与日间手术30天并发症发病率相关的变量包括年龄较大、慢性呼吸困难、慢性阻塞性肺疾病(COPD)和较高的BMI。ROC曲线表明68岁及以上或BMI≥31.4日间手术患者更有可能出现30天并发症。这一大样本研究从并发症的角度,揭示了日间全膝置换待术者的有效选择,具有积极的提示作用。

关于日间全膝置换并发症发病率研究,来自Rush大学与Rothman研究所的骨科专家合作进行547137名TKA患者大样本分析[12],将28951名日间TKA患者(5.3%)与住院手术匹配比较,并根据手术年份进行分层,经回归分析发现从2010年到2018年,TKA日间手术持续增加(1.9%vs13.8%,P<.001)。尽管早期并发症发生率相似(24.1%vs22.6%,P=.164),但日间TKA在研究期结束时并发症较少(13.7%vs16.7%,P<.001)。多变量分析表明2018年至2020年,日间TKA术后出现任何并发症的风险低于住院手术患者。这表明全膝关节置换日间手术安全性也呈现日趋改善的向好趋势。

术后早期再入院或再次手术是衡量日间手术是否成功的指标之一,也可以看作是关节置换日间手术的两个潜在并发症。再入院与住院时间缩短有关,并妨碍患者的功能恢复,非计划再入院还会增加患者负担。同样,关于日间髋关节置换并发症,一项研究[13]收集了国家NSQIP数据库中2013~2020年间15055例日间THA手术,发现总体再入院率为1.8%,再手术率为1.0%。30天再次入院的患者年龄较大,并且合并高血压、激素使用和出血性疾病的发生率较高。30天再次手术的患者有更高的体重指数、高血压和类固醇使用。回归分析表明,再入院的独立危险因素是年龄和类固醇使用,30天再次手术的危险因素是高血压和使用类固醇。这项研究提示对于患有高血压、出血性疾病和使用类固醇的老年患者,日间THA术后早期再入院的风险更高。这也表明应在术前解决可改变的风险因素,并为日间THA 选择合适的患者。另一项来自丹麦的大样本研究[14],调查分析数据库中过去10年间(2010~2020)THA(29486例)、TKA(15116例)、UKA(6440例)术后日间病例(DC)与住院患者(ON)之间30天和90天再入院率的差异, 发现结果30天再入院率为:DC-THA 4.4%vs.ON-THA 4.4%,DC-TKA 4.7%vs.ON-THA 4.4%和DC-UKA 3.0%vs.ON-UKA 3.0%,二者基本相同。同样在90天再入院或再入院时间方面, THA、TKA和UKA在日间手术和住院手术之间也不存在显著差异。总之,日间全髋、全膝关节置换、单髁患者与住院患者的再入院率没有差异。

原发性全髋关节置换术(THA)越来越多选择日间手术施行。然而关于日间手术中心(ASC)THA当日出院率(SDD)和手术入路并发症的差异,目前知之甚少。一项研究对于同一个ASC中心施行的日间THA进行回顾性研究[15],发现326例日间全髋关节置换术中总共有17例并发症(5.2%),包括直接急诊就诊、30天和90天再入院、伤口并发症、不稳定、感染和翻修手术。并发症中直接入院5例,SDD成功率98.5%。这项研究提示并发症和直接入院与入路无关;30天再入院率与入路相关,直接前入路(DAA)或前外侧入路(AL)队列无再入院,后入路(PA)队列则有3例(4.3%)。在ASC中心,无论入路如何,接受THA患者在成功的SDD或并发症方面没有差异。日间THA可以安全地选择DAA入路、AL入路和PA入路进行, 为日间髋关节置换的顺利实施提供了支持。

从这些大样本、长期的研究来看,膝髋关节置换日间手术量是大幅增长的,无论是患者筛选还是风险管控,尤其30天、90天再入院及再手术率,都与和住院病例相当且是可控的,这也表明日间手术的模式与流程切实可行。

4、人工智能、机器人辅助日间关节置换中的应用

4.1 人工智能在日间关节置换中的应用

应用机器学习模型来预测识别适合日间关节置换并能当天出院的待术患者,医疗保健系统就可以更高效盘活医疗资源。一项研究[16]通过机器学习模型的开发和基准测试,对适合髋膝关节置换日间手术的患者进行分类,开发的预测模型性能通过10倍分层交叉验证进行评估,评估基线由合格的日间关节置换患者占样本量的比例确定。该研究用于分类的模型包括逻辑回归、支持向量分类器、平衡随机森林、平衡装袋XGBoost分类器和平衡装袋LightGBM分类器。经采样并数据处理后,保留5523条电子病历记录(2013.10~2021.11)用于模型训练和验证。预测模型主要衡量指标是F1分值、接受者操作特征曲线下面积(AUROC)和精确回忆曲线下面积。为了衡量特征的重要性,从具有最高F1分值模型中报告了SHapley Additive exPlanations 值(SHAP)。结果显示评价性能表现最好分类器是平衡随机森林分类器,获得F1得分为0.347:比基线提高0.174,比逻辑回归提高0.031。该模型的AUROC为0.734。根据SHAP值评估,该预测模型的主要决定性特征包括患者性别、手术方法、手术类型和体重指数。该研究表明机器学习模型可以利用电子病历记录来筛选适合日间关节置换的资格,其中平衡随机森林分类这一基于树的模型在该研究中展示了卓越的预测性能。

出院后非计划再入院率也是衡量日间关节置换成效的指标之一,识别潜在的不良手术结果风险的日间手术候选人可以优化手术效果。借力人工智能的发展,美国学者开发并内部验证机器学习(machine learning, ML)算法,可以预测单髁置换(UKA)日间手术后意外住院的风险及原因[17]。回顾性评估2521名(2016~2018年)患者,发现103例(4.1%)日间UKA术后需要至少意外住院1晚。使用4种单独ML模型(即随机森林、极端梯度提升、自适应提升和弹性净惩罚逻辑回归)和加权组合而成的ML集成模型进行分析,根据通过内部验证评估的区分度(AUROC=87.3),ML集成模型实现了最佳预测性能,优于单个ML模型和传统逻辑回归(AUROC=81.9-85.7)。ML集成模型确定的重要风险预测变量包括手术室累积时间、全身麻醉的使用、年龄增大以及患者居住在更多城市地区的情况。集成梯度增强ML算法在识别导致接受UKA日间手术的患者意外住院的因素方面表现出最高预测性能。从这一角度来看,该ML预测工具在一定程度上使医生和医疗保健系统能够识别UKA术后需要住院护理的较高风险患者。

日间置换手术时限界定为小于48小时,那么部分(约16%)选择性翻修病例,比如更换股骨头或臼杯内衬的髋翻修、单独更换衬垫的膝翻修,也符合日间手术纳入标准[18]。可以利用人工智能开发机器学习算法来预测符合日间rTKA合适候选人,并能确定与全膝关节翻修(rTKA)术后患者当日出院(SDD)相关的独立变量。一项研究[19]从国家数据库(ACS-NSQIP)收集5600名(2018~2020年)单侧rTKA患者,其中342名(6.1%)实现了当日出院。通过开发的机器学习算法预测评估,随机森林(RF)模型总体表现最佳,内部验证的AUC为0.810。RF模型中有利于当日出院的10个关键因素包括手术时间、麻醉类型、年龄、BMI、ASA麻醉等级、种族、糖尿病史、rTKA类型、性别和吸烟状况。该研究提示RF模型出色的预测准确性,并确定了临床上重要的独立变量,用于确定rTKA术后适合当日出院的候选者。

总体而言,利用机器学习可以从大规模临床数据库中挖掘隐藏的模式和关联,既可以开发预测工具,在病人筛选、术前规划、风险预测方面协助临床医生,又能提供更准确的预后评估、并发症预测、手术决策支持的建议,帮助医生制定调整个体化的手术计划。此外,还能够在术前准确地对患者进行风险分层管理,以优化医疗资源并改善患者预后。从这些有限的文献论述,也可看到人工智能技术可以赋能关节置换日间手术的管理,并且极具开发潜力及应用前景。

4.2 机器人辅助的关节置换日间手术新进展

人工智能、机器学习技术也可以结合机器人辅助技术,实时监测手术过程中关节活动范围、下肢对线及关节平衡,并向医生实时反馈和交互指导,协助医生更准确地安放假体,避免手术误差。

随着医院或ASC中心实施日间全膝关节置换的显著增长趋势,美国一项研究回顾性分析172例(2020.1~2021.1)日间TKA手术(86例RA-TKA和86例TKA),即其中一半日间膝关节置换病例由ROSA机器人辅助(RA-TKA)完成[20]。结果发现两组患者均于手术当日顺利出院。在总体并发症、再手术、住院或延迟出院方面没有差异。RA-TKA手术时间(79vs75 min)和ASC总驻留时间(468vs412 min)略长于传统TKA。术后2周、6周和12周的随访中,评分结果没有显著差异。机器人辅助全膝置换日间手术可以成功在ASC中心实施,与传统日间TKA相比,临床结果相似。但由于实施RA-TKA的学习曲线,初始手术时间稍微增多。

总之,机器人辅助关节置换的侵袭性操作更少、软组织损伤更少、假体定位更精准,从而改善假体对线、改善假体存活率,通常意义来看能够加速术后康复时效,为日间关节置换病人顺利按时出院奠定了良好的基础,但目前机器人辅助在关节置换日间手术中临床应用研究报道较少。

5、日间关节置换术后出院风险预测及加速康复

5.1 日间手术出院风险预测

通常来讲,关节置换日间手术病人的出院标准通常会变化,目前尚未达成一致。但一般首先要满足下列医疗状态:不合并术后并发症,没有呼吸困难、心律失常,没有明显恶心、呕吐,疼痛控制良好,能够自主进食和排尿;另外,还要行动能力较好,能够独立站立、行走并进行日常生活活动,并且家属充分理解、配合对术后康复和照护。

按计划达成术后24小时按时出院才标志着关节置换日间手术的成功,但依美国统计,日间关节置换术后约有7% ~ 49%患者未能实现计划当日出院(SDD)。初次关节置换术后未能实现计划当日出院的预测因素有哪些?美国学者Meneghini团队进行了围手术期风险因素的多变量分析研究[21],评估了43个围手术期危险因素与SDD失败率之间的关联。该研究回顾性分析了466名初次TJA术后计划当天出院回家的患者数据。结果发现在ASC中心接受手术316名患者中,仅1名(0.3%)未能达到计划的当日出院,这主要因为疼痛干扰了物理治疗。而在医院接受日间手术150名患者中,比例高达33.3%;其中62%(n=31)的医院失败归因于医疗并发症,24%(n=12)归因于物理治疗许可,8%(n=4)归因于就诊当天未接受内科或治疗手术,6%(n=3)原因不明。另外,术前贫血、非白人患者、服用抑郁/焦虑药以及阿片类药物消耗量每小时增加10毫克吗啡量,当天出院失败率就会增加。该研究表明用于将患者分配至ASC与医院进行日间关节置换的风险分层方法可预测SDD的成功。大多数失败都是继发于医疗原因。这项研究的结果可用于改进围手术期方案,从而能够安全规划和选择SDD途径的患者。

如果开发出简单、标准和可靠的术前工具,就可以评估日间关节置换术后的出院情况。美国一项研究比较Ascension Seton Lower Extremity Inpatient-Outpatient(LET-IN-OUT)工具与美国麻醉医师协会身体状况(ASA-PS)评分预测术后早期出院的预测强度[22]。回顾性分析了563名(2020.6~2021.3)髋/膝置换患者,通过描述性统计并分析了每种工具的预测值,发现ASA-PS 工具相比,对于术后当日、术后第一天、术后第二天的出院患者,LET-IN-OUT工具在髋关节和膝关节置换术患者中都显示出更高的预测能力。这也提示LET-IN-OUT工具预测适合日间关节置换术后早期出院的患者,并且比ASA-PS评分更有效。

5.2 关节置换术后加速康复新进展

通过优化术前、术中和术后治疗及康复计划,包括疼痛管理、早期康复训练等,有助于患者快速康复,从而实现日间手术目标。手术后的加速康复护理也非常重要,以确保手术效果和患者的安全。

加速康复外科ERAS的理念围绕四个重要原则发展:以患者为中心的多学科照护;多模式途径处理术后并发症和延迟恢复;循证医学支持的方案建议以及持续的核审以改进方案。ERAS理念与实践对于日间关节置换的成功运行极为关键,来自新加坡的一项研究探讨了加速康复外科(ERAS)与TKA日间手术方案的安全性和有效性[23-24]。从纳入的ERAS日间TKA手术342名(2020.8~2021.7)患者来看, 315名(92.1%)患者在24小时内出院。疼痛控制不当是延迟出院的最常见原因(17.9%)。但延迟出院患者在性别、年龄、Charlson合并症指数(CCI)、体重指数(BMI)和ASA分级没有显着差异。30天内的再入院率为2.6%。5例发生感染,其中2例需要行DAIR手术清创,2例为需抗生素治疗的切口部位感染(SSI),1例为肺炎。总体来说,性别、年龄、CCI、BMI和ASA等患者特征并不影响ERAS日间手术方案的成功完成。即使患者最初参与ERAS日间方案但未能在24小时内出院,这也不会增加30天并发症或术后6个月效果较差。ERAS日间手术TKA安全且经济有效,值得推广使用。

6、结语与展望

对于病情相对简单、操作亦不复杂的初次及部分翻修病例选用日间手术模式,感染率接近于零,并发症几乎不存在,术后无需长期留观和护理,精简、安全、高效。关节置换日间手术仍然受到限制,例如年龄、健康状况、手术复杂性等因素,需要进行个体化评估。此外,不同国家地区的医疗体系和医疗政策对日间手术的支持和管理也存在差异。因此,在推广日间关节置换手术时需要考虑这些因素,并在临床实践中评估其效果和可行性。

日间关节置换的成功实施需要一个多学科团队协作,在优化病情的基础上,加强术前教育和康复评估,通过多模式镇痛和失血控制措施来当天或次日出院目标。技术进步和设备改善使手术操作更高效和安全,术时减少、恢复加快。机器人辅助技术更能提高手术精准度、安全性和个体化,未来人工智能、机器学习技术在一定程度上将赋能关节置换日间手术,推动助力其发展。此外,医疗资源的合理分配和床位管理需求也在一定程度上推动日间手术的发展。

总之,关节置换日间手术是一种越来越受欢迎的手术模式,高效的关节置换日间手术可在资源有限的医疗保健体系中有效地降低成本,提升医疗价值。随着医疗技术和管理的不断进步,关节置换日间手术在未来有望得到更多的推广和应用。日间手术在欧美国家得到广泛应用,关节置换日间手术在国内也孕育着广阔机遇及发展前景。

参考文献:

[1] 中华医学会骨科学分会关节外科学组. 中国髋、膝关节置换日间手术围手术期管理专家共识. 中华老年骨科与康复电子杂志. 2023,9(6):321-332

[2] Varady NH, Amen TB, Rudisill SS, Adcock K, Bovonratwet P, Ast MP. Same-Day Discharge Total Knee Arthroplasty in Octogenarians. J Arthroplasty. 2023; 38(1):96-100.

[3] Ziemba-Davis M, Caccavallo P, Meneghini RM. Outpatient Joint Arthroplasty-Patient Selection: Update on the Outpatient Arthroplasty Risk Assessment Score. J Arthroplasty. 2019;34(7S):S40-S43.

[4] Crawford DA, Alexander JS , Erlichman RB, Semaan DJ , Lombardi AV , Berend KR. Is an “Outpatient Arthroplasty Risk Assessment Score” Needed for Predicting Safe Selection of Outpatient Arthroplasty Candidates? J Arthroplasty. 2023;38(1):13-17.

[5] Saghir R, Aldridge W, Metcalf D, Jehan S, Ng A. Postoperative outcomes and feasibility analysis of performing unicompartmental knee arthroplasty as a day-case procedure. Orthopaedic Proceedings. 2023; 8

[6] Cozzarelli NF, Longenecker AS, Uhr A, Davis DE, Lonner JH. Unicompartmental Knee Arthroplasty Is Cost-Effective in an Outpatient Setting. Cureus. 2023;15(2):e35059.

[7] Pascual-Leone N, Minutillo GT, Headen AC, Sheth NP. Early Outcome Trends of Unicompartmental Knee Arthroplasty in Patients with Morbid Obesity: A Potential for Outpatient Surgery. J Arthroplasty. 2022;37(10):2009-2013.e3.

[8] Sakka BI, Lawton DRY, Unebasami EM, Buchner BR, Andrews SN, Nakasone CK. True “outpatient discharge” following single-stage bilateral unicompartmental knee arthroplasty may be unrealistic for most. Arch Orthop Trauma Surg. 2023;143(8):5325-5331.

[9] Rullán PJ., Xu JR., Emara AK., Molloy RM., Krebs VE., Mont MA., Piuzzi NS. Major National Shifts to Outpatient TKA in the United States: A 10-Year Trends Analysis of Procedure Volumes, Complications, and Healthcare Utilizations (2010 to 2020). J Arthroplasty. 2023;38(7):1209-1216.e5.

[10] Jensen CB, Troelsen A, Foss NB, Nielsen CS, Lindberg-Larsen M, Gromov K. No difference in short-term readmissions following day-case vs. one overnight stay in patients having hip and knee arthroplasty: a nationwide register study of 51,042 procedures from 2010-2020. Acta Orthop. 2023; 94:516-522.

[11] Nowak LL, Schemitsch EH. Trends in Outpatient Total Knee Arthroplasty From 2012 to 2020. J Arthroplasty. 2023;38(6S): S21-S25.

[12] Burnett RA, Serino J, Hur ES, Higgins DD, Courtney PM, Della Valle CJ. Outpatient Total Knee Arthroplasty Shows Decreasing Complication Burden From 2010 to 2020. J Arthroplasty. 2023; 38(9):1718-1725.

[13] Cochrane NH, Belay ES, Kim B, Wu M, O'Donnell J, Ryan S, Bolognesi MP, Seyler TM. Risk Factors for Early Readmission and Reoperation After Outpatient Total Hip Arthroplasty. Orthopedics. 2024;47(1):e38-e44.

[14] Jensen CB, Troelsen A, Foss NB, Nielsen CS, Lindberg-Larsen M, Gromov K. No difference in short-term readmissions following day-case vs. one overnight stay in patients having hip and knee arthroplasty: a nationwide register study of 51,042 procedures from 2010-2020. Acta Orthop. 2023; 94:516-522.

[15] Dove JH, Laperche JM, Kutschke MJ, Painter DF, Antoci V Jr, Cohen EM. The Effect of Surgical Approach on the Outcomes of Same-Day Discharge Outpatient Total Hip Arthroplasty at a Single Ambulatory Surgery Center. J Arthroplasty. 2024;39(2):398-401.

[16] Jia Hy, Simpson S, Sathish V, P Curran B, A Macias A, Waterman RS, Gabriel RA. Development and benchmarking of machine learning models to classify patients suitable for outpatient lower extremity joint arthroplasty. J Clin Anesth. 2023; 88:111147.

[17] Labott JR, Lu Yn, Salmons HI, Camp CL, Wyles CC, Taunton MJ. Health and Socioeconomic Risk Factors for Unplanned Hospitalization Following Ambulatory Unicompartmental Knee Arthroplasty: Development of a Patient Selection Tool Using Machine Learning. J Arthroplasty. 2023;38(10):1982-1989.

[18] Sutton R, Chisari E, Scaramella A, Krueger CA, Courtney PM. Total hip and knee revisions are really outpatient procedures? Implications of the removal from the inpatient only list. J Arthroplasty. 2022; 32: S732-7

[19] Yeramosu T, Ahmad W, Satpathy J, Farrar JM, Golladay GJ , Patel NK. Prediction of suitable outpatient candidates following revision total knee arthroplasty using machine learning. Bone Jt Open. 2023; 4(6):399-407.

[20] Eason T, Mihalko W, Toy PC. Robotic-Assisted Total Knee Arthroplasty is Safe in the Ambulatory Surgery Center Setting. Orthop Clin North Am. 2023;54(2):153-159.

[21] Foley DP, Ghosh P, Ziemba-Davis M, Sonn KA, Meneghini RM. Predictors of Failure to Achieve Planned Same-Day Discharge after Primary Total Joint Arthroplasty: a Multivariable Analysis of Perioperative Risk Factors. J Am Acad Orthop Surg. 2023 Nov 22. Online ahead of print.

[22] Trutner ZD, Cummings JM, Matthews CA, Anighoro K, Jayakumar P, Vetter TR. Utility of the LET-IN-OUT Clinical Decision Support Tool for Medical Risk Stratification Prior to Outpatient Total Hip or Knee Arthroplasty. J Arthroplasty. 2023;38(7):1238-1244.

[23] Xu S, Lincoln Liow MH, Liu X, Pang H-N, Chia S-L, Darren Tay KJ, Yeo SJ, Jerry Chen Yq. Enhanced recovery after surgery (ERAS) protocol reduces need for patient selection for day surgery total knee arthroplasty. J Orthop. 2023; 49:18-23.

[24] Xu S, Lincoln Liow MH, Liu X, Pang H-N, Chia S-L, Darren Tay KJ, Yeo SJ, Jerry Chen Yq. Enhanced recovery after day surgery total knee arthroplasty, the new standard of care: An Asian perspective. Knee. 2023; 44:158-164.

作者简介

柴伟,中国人民解放军总医院骨科医学部关节外科主任,主任医师、教授

学术任职:International Hip Society会员,中国医师协会骨科医师分会关节外科工作委员会委员及青年组组长,中华医学会骨科学分会青年委员会关节外科学组委员,中国老年保健协会骨关节分会副会长,北京医学会骨科学分会青年委员会副主任委员及关节外科学组组长。

海峰,中国人民解放军总医院骨科医学部关节外科副主任医师

致力于成人肩肘膝踝关节重建手术的基础研究与临床治疗。擅长膝关节周围截骨、微创单髁置换、全膝置换、导航或机器人等数智化技术辅助保膝等系列阶梯化全流程治疗,膝关节先天畸形、创伤骨折后遗症的截骨矫形,膝关节骨肿瘤切除术后关节重建,机器人辅助膝关节部分及全膝置换等。

担任北京市医学会骨科学分会关节外科学组青年委员会委员、骨感染学组委员等。获军队科技进步二等奖1项,三等奖2项,国家专利16项,发表论文60余篇。

王宁,中国人民解放军总医院骨科医学部关节外科副主任医师,博士

专注致力于关节置换日间手术的临床与基础,机器人辅助关节置换术,DAA直接前入路微创髋关节置换,人工智能、机器人等数智化技术阶梯化辅助保膝治疗。

承担及参与国家自然科学基金2项、国家973课题子项目1项,参与国际合作课题1项。第一作者发表SCI论文4篇、中文核心期刊论文13篇,参与SCI及中文核心期刊论文20余篇,参与编写专著3部。

分享到: