《FRBM》3月内连续发表2篇苏大附二院骨科骨质疏松团队成骨细胞NOX4研究论文

2023-04-25    我要说

来源:苏州大学附属第二医院骨科

《Free Radical Biology And Medicine》杂志是多个国际学会官方刊物,包括国际氧化还原生物学与医学学会(Society for Redox Biology and Medicine)、欧洲自由基研究学会(Society for Free Radical Research-Europe)、国际自由基生物与医学学会(International Society for Free Radical Research);2022年中科院JCR分区:医学类1区(IF= 8.1)。

2022年11月该刊发表了“Nox4 promotes osteoblast differentiation through TGF-beta signal pathway”原创研究论文;2023年2月该刊又发表了“Osteoporotic bone loss from excess iron accumulation is driven by NOX4-triggered ferroptosis in osteoblasts”原创研究论文。两篇论文第一作者、第一通讯作者单位均为苏州大学附属第二医院。

(原文链接:https://www.sciencedirect.com/science/article/pii/S0891584922009790?via%...)

(原文链接:https://authors.elsevier. com/a/1gbP33AkHAdrw0)

NOX4研究价值

NOX4又称:NADPH氧化酶4。NADPH:还原型辅酶Ⅱ,全称为“还原型烟酰胺腺嘌呤二核苷酸磷酸”。NOX4是体内氧化还原信号的关键酶,也是体内活性氧(ROS)主要来源之一。

2021年5月PNAS、2021年12月Science Advances、2022年7月JCI均发表了NOX4与肿瘤、2型糖尿病、心血管疾病相关性研究论文。在有关生命健康的基础研究领域,NOX4的重要性越来越受到关注。NOX4酶产生的ROS以过氧化氢(H2O2)为主,H2O2在机体内扮演着双刃剑的角色,少量H2O2具有促进多能干细胞等多种细胞类型细胞增殖,可作为第二信使参与细胞信号通路调节;过多H2O2则可引起氧化应激导致细胞生理功能紊乱。

骨代谢与NOX4研究

在骨代谢领域的成骨细胞方向,NOX4的影响、作用机理研究报道极少(NOX4与破骨细胞相关性已有较多研究),所以,中国学者在成骨细胞方向探索NOX4的影响、作用就非常有价值,也有助于完整了解NOX4在骨代谢中的作用,为未来以NOX4为靶点干预骨质疏松症提供新思路。

3月内连发2篇“成骨细胞NOX4”研究

2篇研究实验内容详实、观点新颖;2篇研究聚焦“NOX4与成骨细胞相关性”的结果结论在骨科骨质疏松研究方向具有创新性,对相关机制研究、靶点干预具有前瞻性。

【研究内容简介】

1、NOX4触发成骨细胞铁死亡可引起铁蓄积骨质疏松性骨质流失

该研究论文第一作者为苏州大学附属第二医院骨科博士研究生张辉,苏州大学附属第二医院徐又佳、剑桥-苏大基因组资源中心主任徐璎为本文共同通讯作者。

铁死亡(ferroptosis)是一种程序性细胞死亡方式,目前与坏死、凋亡、自噬一起被国际细胞死亡命名委员会(NCCD)正式命名为4大细胞死亡方式之一。在骨质疏松研究领域,虽然近些年有许多文献报道,但铁死亡对骨骼细胞的作用机制鲜有研究报道。

该项研究验证了铁蓄积可诱导成骨细胞铁死亡发生,而后围绕铁死亡详细研究了NOX4/NADPH/GPX4系统在成骨细胞功能下降中的作用,分析了IRE-like/IRP1调控元件促进NOX4表达并导致成骨细胞铁死亡的分子机制,为探索骨质疏松发病机制及防治策略提出了新靶点和新方向。

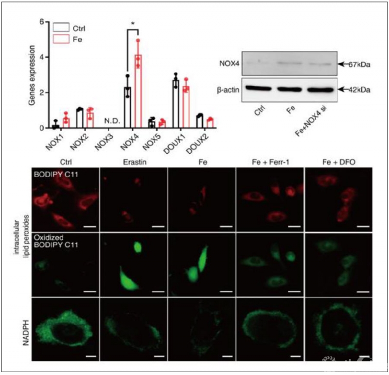
该研究主要亮点:验证成骨细胞在铁蓄积时存在细胞铁死亡现象,完整阐述了铁诱导成骨细胞铁死亡发生分子机制。研究主要工作:①.在铁蓄积诱导成骨细胞死亡中发现细胞内铁死亡标志蛋白GPX4含量减少;②.在“铁蛋白高于正常水平”的人体骨组织、在铁蓄积小鼠骨组织中发现GPX4含量下降与骨量降低显著相关;③.基于成骨细胞、骨组织中均存在铁死亡标志物显著变化现象,故研究人员分析可能的内在原因(机制假设):NADPH是铁死亡一个敏感性指标,NOXs可与NADPH反应生成脂质过氧化物(细胞铁死亡重要因素)。于是,在成骨细胞铁蓄积实验中发现NOXs家族中只有NOX4对铁反应敏感;同时随着铁水平增加,NOX4和脂质过氧化物(LPO)含量均可显著升高、NADPH含量显著下降。④.分析NOX4基因序列后发现:NOX4启动子区存在类似铁反应原件(IRE)序列,研究人员命名为铁反应原件样(IRE-like)序列。该序列对铁敏感,细胞内的铁会与铁调节蛋白1(IRP1)结合,结合了铁的IRP1会从IRE-like序列解离,因此,NOX4表达启动。对IRE-like序列中的一个碱基进行点突变后,铁不再诱导NOX4的表达;⑤.过多的NOX4不仅可直接催化NADPH产生活性氧,还可激活线粒体有氧呼吸能力,增加活性氧生成,最终导致成骨细胞内脂质过氧化物含量升高,线粒体形态发生改变,细胞发生铁死亡;⑥.成骨细胞中敲降NOX4后,上述铁的作用消失,细胞铁死亡被逆转;⑦.最后,相关结果进行在体实验验证:“铁蛋白高于正常水平”的人体骨组织、铁蓄积小鼠骨组织中均发现NOX4含量显著升高。

综上,该研究首次在成骨细胞铁死亡研究中提出NOX4分子靶点。

研究机制路线模式图


附:研究结果图

A、铁蓄积成骨细胞存活情况及铁死亡指标(GPX4)Western blot

B、人体骨组织 μCT 及免疫荧光:铁蓄积与 GPX4 显著相关

C、外源性、内源性铁蓄积小鼠骨组织 μCT 及免疫荧光结果

D、铁蓄积可导致成骨细胞 NOX4、LPO(脂质过氧化物)及 NADPH 含量

E、双荧光报告验证:铁蓄积可激活 NOX4 表达

F、NOX4 显著影响线粒体呼吸水平,敲降后显著恢复

G、人体、小鼠骨组织验证:铁蓄积与 NOX4 含量显著相关

2、Nox4通过TGF-β信号通路促进成骨细胞分化

该研究论文第一作者为苏州大学附属第二医院骨科博士研究生曹子厚,苏州大学附属第二医院徐又佳、苏州木芮生物科技斑马鱼团队王明勇为本文共同通讯作者。

NOX4是氧化还原信号的关键酶,与ROS(体内活性氧)含量关系密切;机体正常状况,ROS具有促进多能干细胞等多种类型细胞增殖,可参与细胞信号通路调节;机体某些状况下“过多ROS”将引起氧化应激导致细胞生理功能紊乱;所以,在成骨细胞领域,研究组报道了“与ROS相关的NOX4过多”将导致成骨细胞功能下降;那么,NOX4过少(缺失)对成骨细胞功能影响如何?目前尚无研究报道。

该研究采用CRISPR/Cas9技术成功构建nox4敲除斑马鱼模型,为nox4缺失对骨发育的骨矿化提供重要平台。围绕NOX4缺失后成骨细胞功能相关指标结果:①.斑马鱼硬骨染色、μCT显示nox4-/-组早期发育中骨矿化显著减少;②.荧光观察、鱼尾再生实验显示nox4-/-组成骨细胞数量显著减少;③.转录组学分析显示nox4-/-组中TGF-β信号通路被显著激活;④.抑制TGF-β信号传导可挽救nox4-/-组的骨骼发育异常、显著增加成骨细胞数量;⑤.人骨肉瘤细胞(Saos-2)上验证TGF-β信号通路,阐明nox4的作用机制在人骨细胞中发挥相同的作用。

综上,该研究首次提出Nox4缺失与骨骼发育骨矿化、成骨细胞减少显著相关,提出Nox4通过TGF-β信号通路促进成骨细胞分化可能机制,为NOX4靶点在骨质疏松症防治领域转化提供了新的思路。

研究机制路线模式图


附:研究结果图

A、nox4-/-斑马鱼早期发育硬骨染色及 μCT

B、鱼尾再生和荧光观察 nox4-/-斑马鱼成骨细胞情况



C、nox4-/-斑马鱼转录组测序及 Western blot 验证



D、抑制 TGF-β 通路挽救 nox4-/-组成骨细胞功能



E、人骨肉瘤细胞(Saos-2)上验证 TGF-β 信号通路


分享到: