Masquelet技术治疗骨缺损新进展|髓源性抑制细胞促进诱导膜血管生成
2020-04-02 作者:陆军军医大学新桥医院 王文凯 我要说
近日,陆军军医大学新桥医院骨科周跃教授团队在大段骨缺损修复的基础研究领域取得重要进展。该团队建立了小鼠股骨骨缺损模型,通过Masquelet技术构建骨缺损诱导膜,并证实了髓源性抑制细胞(MDSCs)是诱导膜血管化的重要调节因素。该研究为诱导膜血管生成机制提供了新的研究思路,为未来解决大段骨缺损修复问题提供了新的治疗靶点。

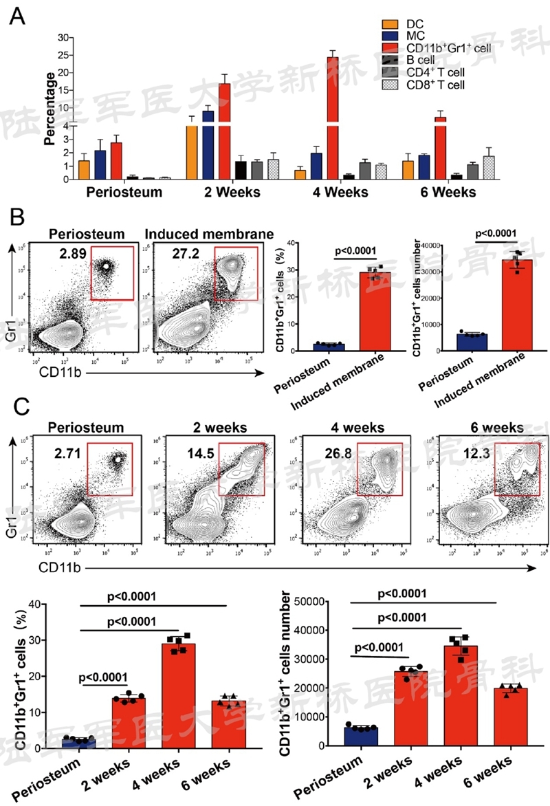
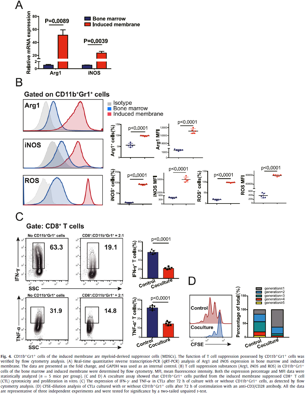
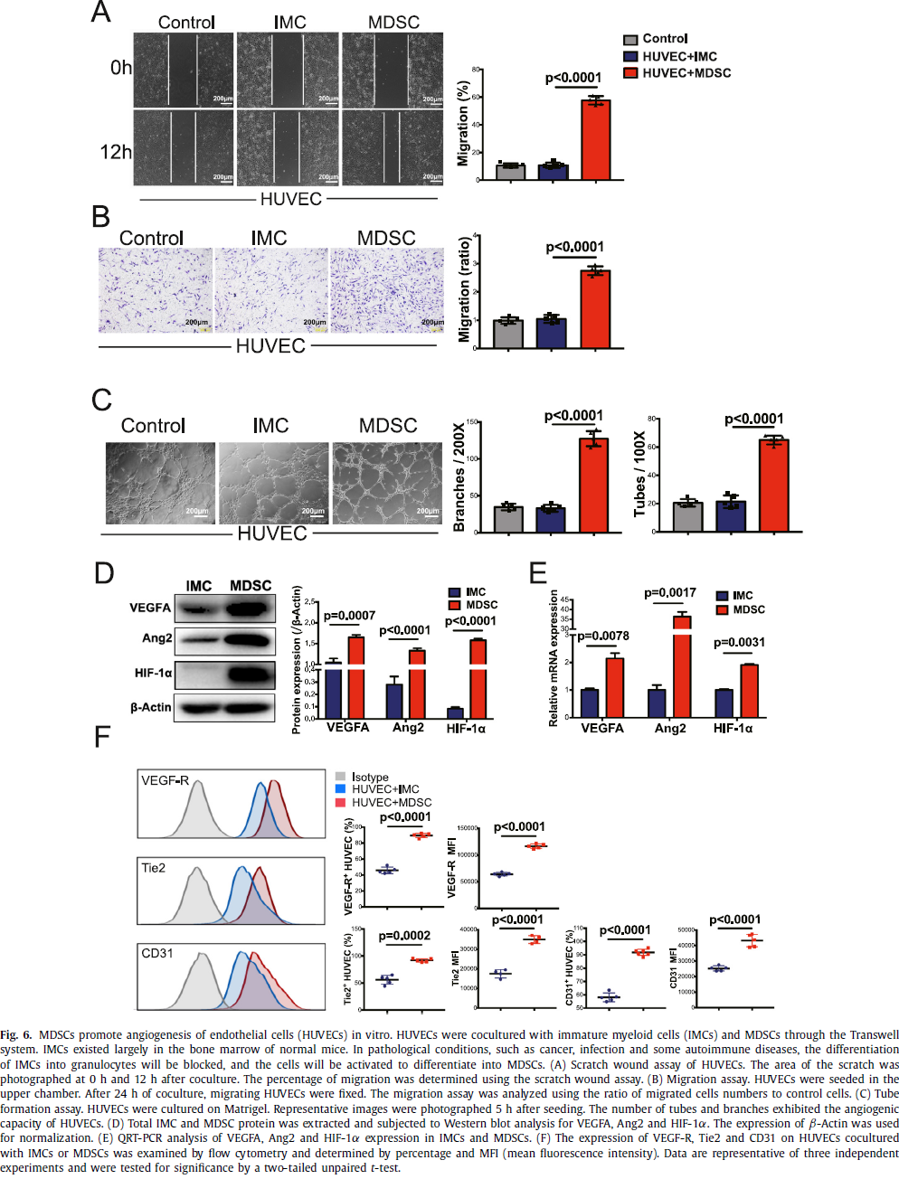
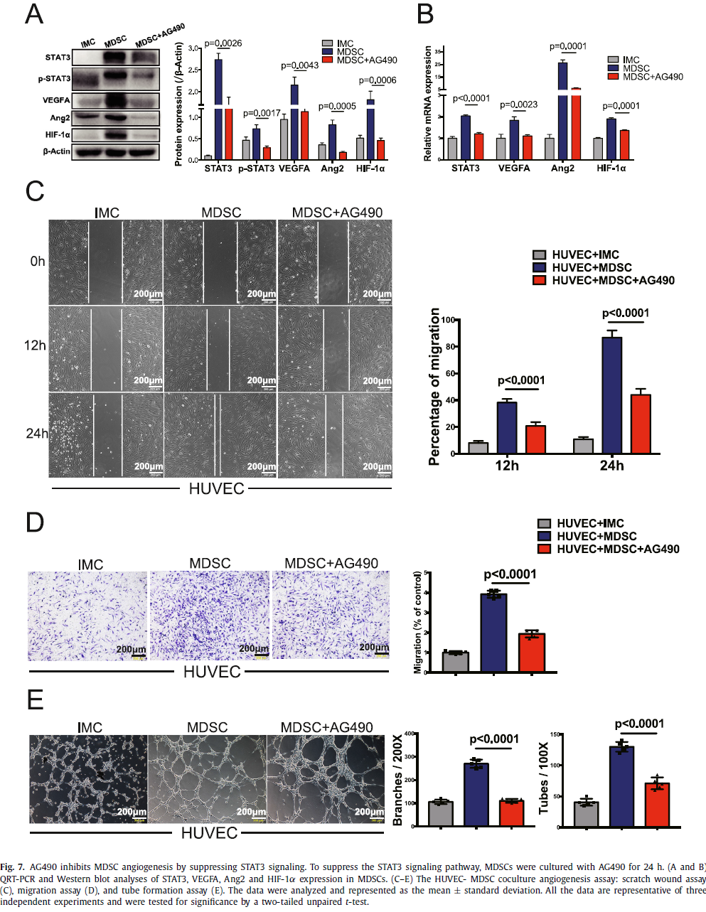
骨膜在骨形成和骨缺损重建中发挥重要作用。既往学者提出了运用骨膜组织工程技术解决骨缺损修复问题。在大段骨缺损修复方面,Masquelet技术运用PMMA骨水泥材料可诱导形成一种自体的组织工程化骨膜(诱导膜),目前大量研究证实了该技术有效促进骨缺损重建。PMMA诱导膜是Masquelet技术中促进骨缺损重建,尤其是血供形成的关键因素,但其分子生物学机制尚不清楚。该研究建立了小鼠股骨骨缺损PMMA诱导膜模型,并证实了髓源性抑制细胞(MDSCs)是诱导膜血管化的重要调节因素。MDSCs数量的增加与诱导膜的厚度和毛细血管密度的增加显著相关。体外共培养实验证实了,诱导膜组织中的MDSC通过上调VEGFA,Ang2和HIF-1α的表达,能够诱导脐静脉内皮细胞的血管生成。此外,信号通路阻断实验结果表明,STAT3的激活与诱导膜MDSCs的VEGFA,Ang2和HIF-1α表达上调有关。

图1 小鼠股骨诱导膜模型的构建与评估

图2 诱导膜成骨和成血管相关因子鉴定

图3 诱导膜中免疫相关细胞成分分析

图4 诱导膜中髓源性抑制细胞(MDSC)的分离与鉴定

图5 MDSCs促进诱导膜血管生成
以上研究结果表明:在诱导膜炎症微环境刺激下,骨髓中的CD11b+Gr1+细胞大量活化为髓源性抑制细胞(MDSC)。
PMMA骨水泥周围大量的MDSC促进了诱导膜的形成和膜内血管化。此外,诱导膜中MDSCs通过上调STAT3信号,分泌VEGFA,Ang2和HIF-1α促进内皮细胞血管生成。这些发现揭示了MDSCs在诱导膜促进骨缺损修复中的重要作用。未来,MDSCs可能作为大段骨缺损修复新的治疗靶点。
以上研究成果以“Advances in the Masquelet technique: Myeloid-derived suppressor cells promote angiogenesis in PMMA-induced membranes”为题,于2020年3月9日在线发表在生物材料领域顶级期刊《Acta Biomaterialia》(IF:6.638)。
附原文:(滑动)

















京公网安备11010502051256号