关节的发育过程需要Gdf5阳性细胞持续性向关节间区募集 Joint Development Involves a Continuous Influx of Gdf5-Positive Cells Cell reports 15, 2577-2587 (2016)
2017-08-09 文章来源:翻 译:冯 琛(河北医科大学第三医院) 作者:原文作者: Yulia Shwartz, Sergey Viukov, Sharon Krief, Elazar Zelzer 通讯作者: eli.zelzer@weizmann.ac.il 我要说
概 要
滑膜关节由关节软骨、关节囊、和韧带等几种不同的组织构成。通常认为所有的这些组织均起源于胚胎早期的一组聚集于关节间区的指定了分化方向的祖细胞。然而,与这一观点不同,本文作者利用Gdf5-CreERT2小鼠进行研究,表明关节的发育过程是通过不断的募集细胞进入关节区间而并分化为不同的关节组织而完成的。以Gdf5-CreERT2小鼠为工具,作者发现在早期被标记的Gdf5-CreERT2间区细胞并不能在后期遍布整个关节。相反,在发育后期对Cre重组酶活性的多重激活提示Gdf5阳性细胞可以分化构成各种不同的关节组织。Gdf5和tdTomato报告基因表达的时空差异支持了关节的发育过程是一个持续募集Gdf5阳性细胞的过程这一观点。最后,Gdf5阳性细胞分化构成各种不同的关节组织这一现象提示GDF5的时空动态表达可能指导着细胞的谱系分化。该研究支持了关节发育过程的“募集模型”,该模型也可能被应用在其他的器官发育过程中。
重 点
1.滑膜关节的发育过程需要细胞持续性汇聚至关节间区。
2.表达Gdf5的关节间区细胞(Gdf5阳性细胞)可以参与形成构成关节的各种不同组织。
3.复杂的GDF5时空动态表达可能为细胞的谱系分化提供指导。
4.“募集模型”扩充了对关节发育过程的现有认识。
引 言
器官的发生模式被普遍认为是由一组特定的细胞作为祖细胞开始的,这些细胞进而分化增殖形成原基。随着发育的进程加深,原基经历生长、分化和形态发生直到器官获得其最终的形态。滑膜关节将相邻的骨骼分离,使运动成可能。成熟关节由关节软骨、滑液、韧带和纤维囊组成,它们在骨骼运动时传递生物力学负荷,共同发挥作用。
关节形成的第一个组织学上的标志是在即将形成关节的位置出现一个具有较高细胞密度的区域,我们称之为关节间区。关节间区由三层结构组成,中间的一层结构被称为中间区。在分子水平上,关节间区细胞失去表达软骨细胞特异性基因II型胶原蛋白的能力。取而代之,它们开始表达一组新的基因,包括生长分化因子5(Gdf5)、Wnt4和Wnt9a。
多年来,间区细胞一直被认为是形成关节的祖细胞。间区的移除将会导致关节形成失败和骨融合。光镜和电镜研究表明位于外侧的间区细胞分化形成相邻的骨骺端,而位于中间的间区细胞形成关节面表层。最后,利用Gdf5-Cre小鼠进行细胞谱系的研究表明成熟的关节中的所有组成部分均源自表达Gdf5基因的细胞谱系,进一步确立了间区细胞是关节祖细胞这一观点。
这些研究支持了在骨骼发育的初期,一群间充质干细胞特定分化为间区细胞作为关节祖细胞这一发育模型。然而,近年来越来越多的证据表明在发育过程中,关节附近的细胞可以被调动参与关节的形成。这些发现提出了一个更为周密的发育模型,就关节的发育是否遵循普遍的器官发育模式重新提出疑问。在本文的研究中,一种新的Gdf5-CreERT2小鼠被作为工具进行研究,进而提出了一个改进的关节发育模型。在这一模型中,关节的发育被认为伴随着新的细胞持续性募集至关节间区,作者称之为“募集模型”。最后,作者还证明了该分子机制促进了细胞谱系的分化。
结 果
1.构建Gdf5-CreER基因敲入小鼠模型
作者试图构建了一个Gdf5-Cre小鼠模型,允许在标记Gdf5表达细胞时具有时间可控性。采用基因敲入技术,通过同源重组在Gdf5翻译起始位点插入了一个CreER编码盒。为了证明这一新构建的Gdf5-Cre小鼠模型的准确性和效率,将其与Rosa26-tdTomato报告基因小鼠杂交,并且在E13.5的时候单次注射他莫昔芬诱导重组。对E18.5的胚胎进行整体标本处理显示在脊椎、前肢、后肢的关节部位的细胞均被标记,表明Cre重组酶的活性被限制在关节内。重要的是,如果不注射他莫昔芬,报告基因是不显示活性的。接下来,在Gdf5-CreER杂合体小鼠间进行杂交以获得纯合体后代。正如所料,Gdf5-CreER纯合体小鼠的表型与短肢症(bp)小鼠的表型一样,表现为肢端和腓骨发育畸形、膝关节交叉韧带发育失败、以及肢端(腕骨指骨)Gdf5表达区域增宽。这些结果均表明Gdf5-CreER小鼠模型适合用于对Gdf5阳性间区细胞的谱系分析。
2.形成关节的细胞并未在发育早期就被指定分化方向
根据关节区间祖细胞的模型,一旦形成关节区间,其内部的细胞就分化为表达Gdf5的关节祖细胞。按照这一假说,在间区形成阶段注射他莫昔芬将“捕获”大部分的关节祖细胞,导致整个关节中的细胞都被标记。为了直接验证这一假设,将Gdf5-CreER小鼠与Rosa26-tdTomato报告基因小鼠杂交并进行了一系列细胞谱系追踪实验。

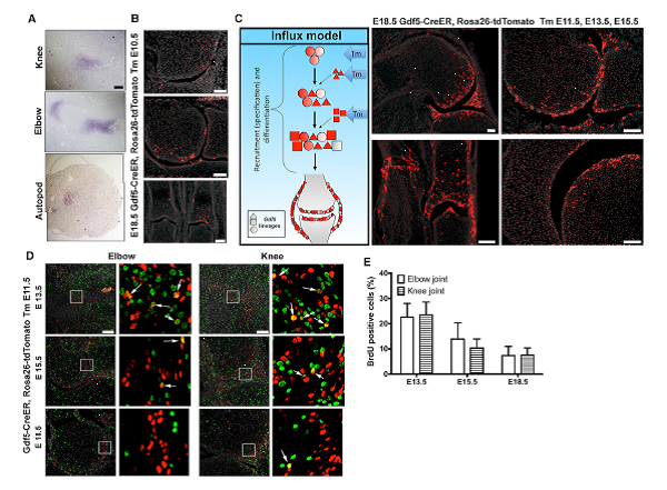
图1 Gdf5阳性细胞谱系中细胞的有限增殖不符合关节间区祖细胞模型
(A)Gdf5在E11.5在预期要形成肘关节、膝关节、腕关节和掌指关节的区域均有表达。
(B)假设重组酶达到最大活性需要有24小时的延迟,所以在E10.5单次注射他莫昔芬进行细胞谱系示踪实验以标记图A所示的E11.5时的细胞群。分析膝、肘、掌指关节切片,发现E11.5被标记的细胞群在E18.5时并未增殖占据关节的大部分区域,而且大多为骺板细胞。这一出乎意料的发现表明在关节间区形成的时候Gdf5阳性细胞并不是关节祖细胞的主要来源。
(C)作者假设有新的细胞源源不断的被引入形成关节。按照这一“募集模型”的假设,单次注射他莫昔芬只能标记一小部分关节细胞,只有在不同发育阶段多次注射他莫昔芬才能诱导大范围的标记。左:根据“募集模型”而预期得到的多次注射他莫昔芬结果示意图。
右:为了验证这一假设,作者在E11.5、E13.5、E15.5三个时间点给予注射他莫昔芬。对E18.5的前肢和后肢关节组织切片,显示被tdTomato荧光蛋白标记的阳性细胞分布在膝关节、肘关节、掌指关节和肱肩胛关节,为“募集模型”提供了强有力的论据支持。
(D)按照关节间区祖细胞模型,在早期分化形成关节的Gdf5-阳性祖细胞需要持续增殖以维持关节的快速生长。为了进一步区分两种发育模型,作者检测了这些细胞的增殖潜能。作者利用BrdU法检测在E11.5时注射他莫昔芬被标记的Gdf5阳性细胞的子代细胞。在E13.5、E15.5、E18.5对肘关节和膝关节的组织切片进行BrdU(绿)和tdTomato(红)免疫荧光染色(双色荧光标记细胞以箭头标明)。
(E)在E13.5、E15.5、E18.5表达Gdf5细胞的子代细胞增殖百分比计数。肘关节和膝关节的组织切片表明大约20%的被tdTomato标记的子代细胞在E13.5时由增殖产生。并且在E15.5和E18.5时增殖细胞的百分比显著减少(图1D和1E)。这些结果均表明有细胞持续募集至关节间区来协助关节的形成。
3.关节的发育需要表达Gdf5的细胞的不断募集
接下来,为了更直接的证明这一募集过程,作者监测了在发育过程中关节间区Gdf5和tdTomato表达的空间分布。tdTomato探针将会标记在注射他莫昔芬时已经分化了的Gdf5阳性细胞及其子代细胞;Gdf5探针则会标记那些收取胚胎时仍然表达Gdf5的细胞。因此,同时表达两种标记物基因意味着该细胞是在早期分化而来并维持Gdf5表达的细胞,而那些新招募进来的没有被标记上tdTomato的细胞将仅仅表达Gdf5。

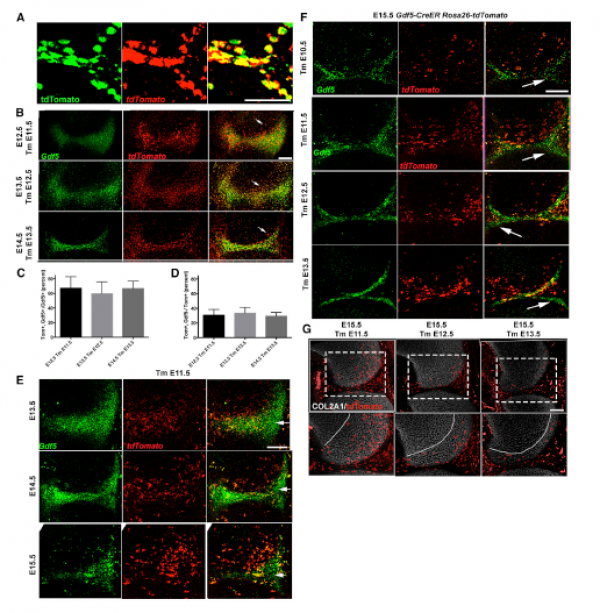
图2 关节的发育需要新细胞不断的募集和分化
(A)tdTomato报告基因免疫荧光染色(绿)和原位杂交所得到的基因表达谱(红)的一致性证实用原位杂交检测该基因的可靠性。
(B)按照“募集模型”,Cre重组酶活性一旦被激活,关节间区细胞就开始同时表达Gdf5和tdTomato。为了验证这一假设,作者在在E11.5到E13.5单次注射他莫昔芬后,考虑到Rosa26报告基因的激活具有延迟性,在注射他莫昔芬28小时后分别对E12.5到E14.5的胚胎关节进行Gdf5(绿)和tdTomato(红)双色荧光原位杂交,发现与假设一致,膝关节切片中Gdf5阳性细胞和tdTomato阳性细胞表现出高度的位置重合。同时,作者还观察到了一群tdTomato阳性Gdf5阴性的细胞(如箭头所示)。
(C)为了评估Gdf5-CreER的重组效率,作者分析了表达Gdf5的细胞和表达tdTomato细胞的共位性。结果显示60%-70%的Gdf5表达区域同样也表达tdTomato 。
(D)作者还计算了tdTomato阳性Gdf5阴性细胞占总tdTomato细胞的百分比。大约有30%tdTomato阳性细胞已然关闭了Gdf5表达。这一观察提示了动态性的细胞行为,意味着实际的重组效率要比计算的更高。
(E)在E11.5注射他莫昔芬并于E13.5到E15.5检测Gdf5(绿)和tdTomato(红)的动态表达谱,显示有新募集的仅仅表达Gdf5的细胞存在(箭头所示)。
(F)在E10.5到E13.5的分别单次注射他莫昔芬并于E15.5检测膝关节中Gdf5和tdTomato的表达情况,表明招募细胞的过程是一个持续性的过程(新募集的细胞如箭头所示)。
(G)为了更好的理解不同时间的Gdf5表达细胞对形成骨骺的贡献,作者在E11.5到E13.5分别单次注射他莫昔芬并于E15.5检测膝关节中tdTomato(红)和COL2A1(白)的蛋白共表达情况。E11.5时注射他莫昔芬导致产生大量tdTomato和COL2A1双阳性细胞。而在E12.5到E13.5注射他莫昔芬所标记的Gdf5表达的骨骺端软骨细胞细逐渐减少,并且更靠近关节表面的方向,曲线标识了由tdTomato阳性细胞参与形成的骨骺端区域。这一结果表明关闭Gdf5表达的细胞加入到了软骨的生长中,分化成了软骨细胞。
4.细胞不断募集至关节区域促进了细胞谱系的分化
Gdf5阳性细胞在不同时间点的募集的意义可能在于它们可以形成不同的关节组织。为了验证这一假说,作者分析了不同发育阶段被标记的细胞谱系在时间空间上对于关节形成的贡献。作者在E10.5到E16.5之间对Gdf5-CreER,Rosa26-tdTomato杂合体胚胎小鼠单次注射他莫昔芬以诱导Cre重组酶。如图3所示,在不同时间点被标记的Gdf5阳性细胞的子代细胞分布在关节的不同区域。

图3 不同的细胞子群构成不同的关节组织
利用Gdf5-CreER,Rosa26-tdTomato小鼠进行细胞谱系追踪实验。
(A、C、D和F)在E12.5到E16.5的不同发育阶段注射他莫昔芬并于E18.5检测表达Gdf5的不同细胞群对于的膝关节、肘关节和掌指关节贡献。
(B和E)对关节软骨形成有贡献的td-Tomato阳性细胞在股骨远端和肱骨远端占所有被标记细胞的百分比。
(G和H)在E11.5和E12.5注射他莫昔芬并于E15.5检测膝关节半月板中间部位切片(上)和中部交叉韧带(下)矢状切面切片上Gdf5(绿)和tdTomato(红)的表达情况,显示相对于半月板,韧带中共表达区域相当多。
5.Sox9阳性细胞的不断募集可能有助于关节的形态发生
作者将Sox9-CreER小鼠与Rosa26-tdTomato报告基因小鼠杂交。在E10.5单次注射他莫昔芬后检测E15.5胚胎小鼠的习惯结合肘关节,显示关节的所有组织均为td-Tomato阳性细胞构成,证实了关节细胞起源于Sox9阳性软骨祖细胞。为了进一步证实Gdf5阳性细胞也是由这一细胞群分化而来,作者在Sox9-CreER,Rosa26-tdTomato杂合子小鼠胚胎的膝关节组织切片上进行了tdTomato和Gdf5双重原位杂交。
已经有一些研究表明关节附近的细胞可以迁移至正在发育形成中的关节中。为了定位新细胞的来源,除了分析Sox9和Gdf5的基因表达,作者还分析了分化软骨细胞标记物基因COL2A1在关节发育中的表达。为了同时观察三种标记物的表达,对Sox9和Gdf5进行了双重原位杂交,同时对COL2A1进行荧光免疫染色。E12的膝关节和肘关节切片显示在将要形成关节的位置存在一群Sox9-Gdf5双阳性细胞。这一群细胞在后续的所有发育阶段均可被观测到。然而,作者还观察到了一群Sox9阳性的细胞并不表达Col2a1和Gdf5。
作者发现一方面,关节中的细胞大量增殖并且伴形态发生,另一方面,关节周围的Sox9阳性Col2a1和Gdf5阴性细胞则逐渐减少。更为有趣的是,在间区两侧表达Col2a1的细胞和Gdf5关节间区细胞之间,还存在一群Sox9阳性的细胞并不表达Col2a1和Gdf5。这些细胞可能是早期表达Gdf5细胞的子代细胞,后来关闭了Gdf5的表达,并向软骨细胞分化构成骨骺。这些结果表明关节附近的Sox9阳性、Col2a1和Gdf5阴性细胞可以迁移至发育中的关节,开始表达Gdf5而助于关节的形成。

图4 基因表达的动态性表明Sox9阳性细胞的募集有助于关节的形成
(A-F)E12到E15.5膝关节切片上Gdf5和Sox9双重原位杂交以及COL2A1免疫荧光染色。箭头所示为Sox9阳性、Gdf5和COL2A1阴性细胞群在关节间区外(实线箭头)和关节间区内(虚线箭头)的分布情况。
讨 论

图5关节发育的改进模型
关节的发育需要由表达Sox9的软骨祖细胞持续分化为新的Gdf5阳性细胞。(A)这些细胞展示出高度的动态特性。因此,相较于后期募集进入关节间区的细胞(橙色和红色),一些早期分化的细胞(黄色)会快速关闭Gdf5表达而有助于形成生长过程中的骨骺。(B)相比之下,那些不断募集的终将形成关节内韧带的分化细胞将维持Gdf5的表达并分布于发育中的关节部位。



京公网安备11010502051256号