机械信号激活TGFβ维持椎间盘平衡
2017-07-25 文章来源:上海市第六人民医院 作者:范存义 宋家林(翻译)、宋家林(翻译) 我要说
间盘退化是致残的重要因素,且无特效治疗方法;椎间盘退化与脊柱的不稳定机械负重有关,但关于机械应力是如何调节核脊索细胞以维持椎间盘平衡,却知之甚少。本研究中,作者系统性地证明了机械性应力在核脊索细胞转变和椎间盘稳态中的重要作用,文章发现不正常的机械性应力能够导致过多的整合素αvβ6,活化TGFβ并减少核脊索(NC)细胞液泡增加基质蛋白多糖,最终导致椎间盘退行性疾病(DDD)。敲除NC的TGFβII型受体或者整合素αv能够抑制出生后NC细胞活性,并在机械负荷下产生椎间盘退行性疾病。通过RGD肽段、TGFβ和αvβ6抗体抑制可以有效减少椎间盘的退化。
由此可以证明,整合素介导的TGFβ活化在调控椎间盘功能和稳定性的信号通路中起到了关键性的作用。该信号通路了也将可能作为椎间盘退行性疾病的治疗靶点。
研究背景:DDD是一常见的肌肉骨骼系统疾病,给社会经济带来巨大负担。尽管有诸多相关因素已经被揭示,但关于DDD的具体分子病理机制尚不清楚。目前的治疗主要是围绕减轻患者症状来进行,包括药物注射、物理治疗以、动作模式矫正及手术治疗(椎间盘减压术、脊柱融合、椎间盘置换术)等。但是,所有以上的治疗方法均不能阻止疾病的进展,亦不能恢复椎间盘正常生理功能。
研究结果:在具体的实验中作者发现,去除棘突和棘间韧带小鼠模型中,NC细胞液泡体积在术后第二周开始减少,相较于对照组提前了两周,IVD指数增加,同时LSI模型中磷酸化Smad2/3阳性细胞在术后1,2,4周后明显增多,相应的,TGFβ下游的CCN2以及蛋白多糖分泌都相应在实验组中有所增加,提示TGFβ在应力刺激下活化。

(图1)
图1:机械性不稳定导致的TGFβ活化和核脊索(NC)细胞液泡减少。
(a)野生型小鼠出生后4月的IVD切断的Safranin O-Fast green染色;
(b)IVD切断的蛋白聚糖表达的免疫荧光。每个时间点n=6。
(c)IVD高度用双头箭头在a中标示出。
(d)腰椎不稳定老鼠模型(LSI)。老鼠的L3-L5的棘突被切除同时切除了棘上和棘间韧带,造成了腰椎的不稳定。
(e)LSI和假手术组在手术后0,1,2,4周代表性的IVD切面Safranin O染色,显示NC细胞的改变。
(f)棕色显示了IVD切面的pSmad2/3荧光染色。苏木精核染紫色。
(g)通过IVD指数来评价IVD退化程度。
(h)f中的pSmad2/3阳性细胞定量统计。每组n=6.数据为均数±标准差,*P<0.05,**P<0.01 (two-sided Student’s t test)。
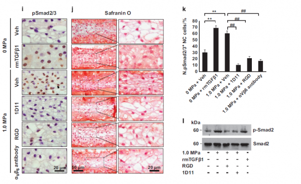
在RGD肽段、TGFβ和αvβ6抗体实验组中,磷酸化Smad2/3阳性细胞明显减少,NC细胞液泡形态改变延迟,蛋白多糖分泌减少。

(图2)
图2:整合素αVβ6在机械应激下诱导IGFβ活化。
(i)NC细胞中pSmad2/3免疫荧光染色染成棕色。苏木精核染紫色。
(j)Safranin O对IVD体外压力模型的染色,分别使用了载体(rows 1 and 3), TGFβ1 (row 2), RGD peptide, TGFβ or αVβ6抗体 (底下 3 rows)。
(k)i中pSmad2/3阳性细胞定量统计。
(l)IVD的pSmad2/3和总的Smad2水平的WB分析。每组n=6.数据为均数±标准差,*P<0.05,**P<0.01(ANOVA).
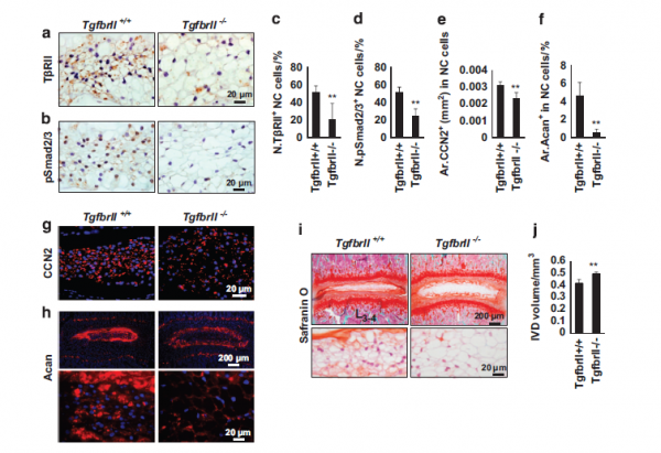
为了确证TGFβ的作用,作者在Noto-Cre小鼠中特异性敲除脊索细胞系TGFβ II型受体,可以发现磷酸化Smad2/3阳性细胞基本不可见,免疫染色可以发现更少的CCN2和蛋白多糖。αv−/−小鼠也发现了一致的现象,提示TGFβ信号的减弱能够延迟NC形态的改变。

(图3)
图3:条件性敲除TGFβII型受体抑制NC细胞的功能性转换。
(a,b)TGFβII型敲除和未敲除实验组中IVD切面的TβRII和pSmad2/3(棕色)免疫荧光染色。苏木精核染紫色。
(c,d)a和b中TβRII和pSmad2/3阳性细胞的定量统计。
(g,h)IVD切面的免疫荧光染色,g表示CCN2,h表示蛋白聚糖。DAPI核染蓝色。
(e,f)g和h中NC细胞的CCN2和蛋白聚糖的定量统计。
(i)TGFβII型敲除老鼠和野生型(4周大小)在L3-4的IVD切面Safranin O-fast green染色。
(j)IVD的μCT扫描定量分析。每组n=6. 数据为均数±标准差,*P<0.05,**P<0.01 (two-sided Student’s t test)。
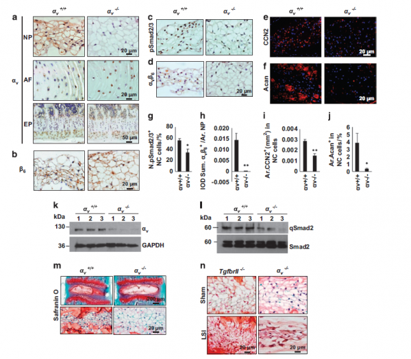
为了评价液泡形态化改变对椎间盘退化的关键性作用,作者再次对基因敲出老鼠进行了LSI建模,番红精O染色显示αv−/− 和TgfbrII−/−敲除小鼠的椎间盘明显退化,由此说明完全缺失TGFβ信号也会同过度的信号一样产生不利作用。

(图4)
图4:选择性敲除整合素αv阻止NC细胞的功能性转变。
(a,b)整合素αv敲除小鼠和野生型的IVD切面免疫荧光染色,分别以抗体显示αv (a) 和 β6 (b) (棕色)。苏木精核染紫色。
(c,d)NC细胞中pSmad2/3 (c)和αVβ6 (d)的免疫荧光染色。
(e,f)NC细胞中CCN2 (e) 和Acan (f)的免疫荧光染色。
(g,h)NC细胞中pSmad2/3 和αVβ6的定量统计。
(i,j)NC细胞中CCN2 (i) 和αVβ6 (j)表达的定量统计。
(k)NC细胞中αv的Western blot分析。(l)NC细胞中pSmad2和Smad2水平的Western blot分析。(m)L3-4的IVD的Safranin O-fast green染色显示αv敲除小鼠相对于未消除组增多的液泡和减少的蛋白聚糖(橘红色)。(n)假手术组和LSI TGFβII敲除老鼠以及αv敲除小鼠在术后2周时Safranin O-fast green染色。每组n=3. 数据为均数±标准差,*P<0.05,**P<0.01 (two-sided Student’s t test).
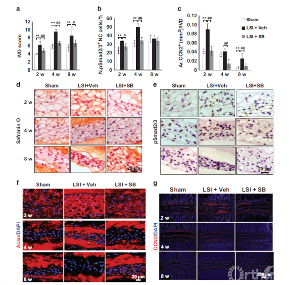
通过TGFβI型抑制剂腹腔注射,作者发现相较于未注射组,LSI小鼠术后椎间盘退化指数减弱,液泡形态相对维持,磷酸化Smad2/3阳性细胞减少,CCN2和蛋白多糖维持在与假手术的小鼠一致的水平。

(图5)
图5:抑制过度的TGFβ可减少LSI小鼠的IVD退化程度。
(a)注射载体或TβRI 抑制剂 (SB, 1.0 mg·kg− 1)后,假手术组以及LSI组小鼠的IVD评分。
(b,e)NP中pSmad2/3的免疫荧光和定量分析(棕色)。苏木精核染紫色。
(c)g中CCN2区域的定量分析。
(d)L3-4的IVD的Safranin O-fast green染色。
(f,g)IVD切面的免疫荧光分别显示蛋白聚糖(f)和CCN2(g,红色)。DAPI核染蓝色。每组n=6. 数据为均数±标准差,*P<0.05,**P<0.01 , #P<0.05, ##P<0.01 (ANOVA)。
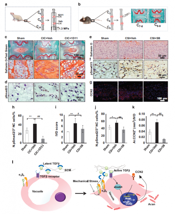
作者也研究了直接在尾部椎间盘压缩CIC模型中注射TGFβ抗体的效果。结果发现注射抗体的实验组比注射载体的对照组明显减弱椎间盘退化程度,伴随液泡形态的维持以及磷酸化Smad2/3阳性细胞的明显减少。相同的结果也在尾椎不稳CSI模型中得到了验证。

(图6)
图6:抑制过多的TGFβ减慢CIC大鼠和CSI小鼠中IVD退化。
(a,c,d,h)局部注射TGFβ中和抗体(1D11,0.7μg)在大鼠尾部IVD压缩模型的NP(CIC, 12周)可以防止IVD的退化。
(a)CIC大鼠模型。大鼠被附上压力装置。远端轴向压力的施加产生了1.3Mpa在C8-9和C9-10的IVD。其中IVD的C8-9注射包1D11的藻朊酸盐,C9-10注射载体。
(c)注射后的C8-9 Safranin O染色,显示CIC大鼠的NP中pSmad2/3阳性细胞的免疫染色和定量分析(d,h,棕色。)。苏木精核染紫色。每组n=6.(b,e,g,i,k)全部环形棘突去除产生CSI小鼠模型。
(b)CSI小鼠模型。全部环形棘去除引起尾椎的不稳定,同时去除C7-8IVD的NP。临近的C8-9 IVD被选择作为观察。
(e)IVD切面的Safranin O染色。C8-9 IVD的免疫染色,分别选择了(f) pSmad2/3和(g) CCN2的抗体。
(i)术后四周通过IVD指数评估IVD退化程度,并分别定量统计f和g中pSmad2/3+ 细胞和(k) CCN2+的表达。每组n=6. 数据为均数±标准差,*P<0.05,**P<0.01 , #P<0.05, ##P<0.01 (ANOVA).(i)模型显示了机械信号活化的TGFβ调控IVD稳态的过程。
在本研究中,作者系统性地评估了机械应力在NC细胞和椎间盘稳态中的作用。在多种动物模型中,作者均证明机械应力导致整合素αvβ6介导TGFβ活化,异常应力导致TGFβ信号过度表达,加速NC细胞功能转变;而利用RGD肽和抑制TGFβ/αvβ6的中和抗体可减弱这些变化。同时,敲除NC的TGFβ II型受体或者整合素αv能够抑制出生后NC细胞活性,并在机械负荷下产生椎间盘退行性疾病。因此,适量的整合素诱导活化TGFβ,在维持椎间盘细胞功能和稳态中具有重要作用。
原文参考:
Cao X, et al.Mechanosignaling activation of TGFβ maintains intervertebral disc homeostasis[J]. Bone Research(骨研究(英文)), 2017, 5(1):27-40.



 京公网安备11010502051256号