【镜下研刀】脊柱外科显微镜下手术工具篇之显微镜——兼谈其与手术放大镜的区别
2017-05-17 作者:中日友好医院骨科-脊柱外科 邹海波(骨科在线编委会微创组副主编) 我要说
【镜下研刀】:镜下研刀系列是有关显微镜下脊柱手术的一套非常实用的学术文章。文章内容由骨科在线编委会微创组副主编,来自中日友好医院的邹海波教授提供。系列内容既精彩又实用,其中包括技术指导、器械知识以及临床手术案例解析等。今日带来第二期,脊柱外科显微镜下手术工具篇之显微镜。
显微外科的历史
尽管科学研究领域(实验室)使用显微镜已有多个世纪,但直到上世纪20年代瑞典耳鼻喉科医生使用体积庞大的显微镜装置进行喉部手术,才标志着显微镜在外科手术应用的开始。30年后(1953年),蔡司公司生产出外科手术显微镜,从那时起,显微外科手术便呈指数级增长:(a)在中国,19世纪60年代早期用于进行肢体再植手术;(b)在美国,19世纪60年代中期用于手部血管和神经的吻合;(c)1970年,Yasargil将其用于腰椎间盘手术。此后,Williams和Caspar发表了他们显微手术治疗腰椎间盘疾病方面的文章,这些文章后来被广泛引用。如今,显微镜使用越来越普遍,在再植或移植手术领域,医生可使用显微镜提高其视觉能力。对一些切除性手术,如中枢神经系统肿瘤、颈椎和腰椎椎间盘疾病,还有一些眼科手术,显微镜的使用在迅速普及。
使用放大镜还是显微镜?
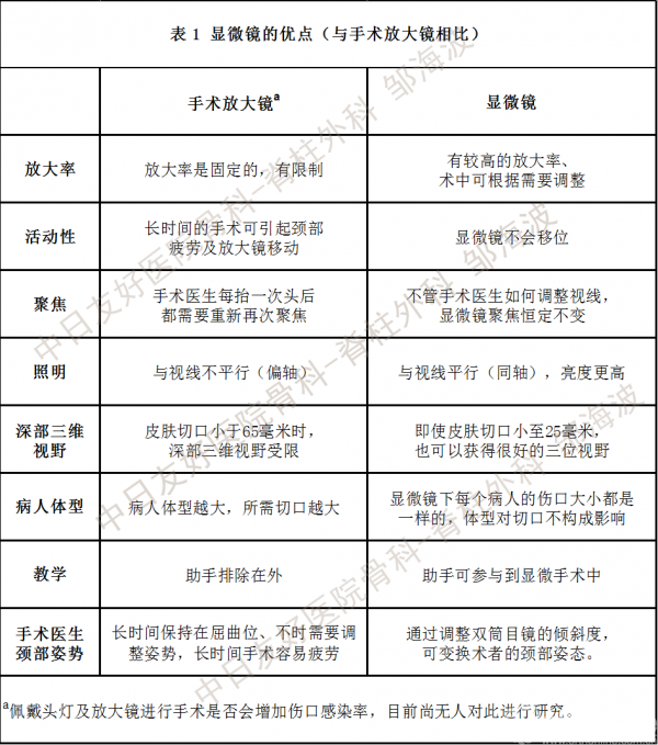
为看得更清楚,外科医生很早就意识到良好放大及照明装置的重要性。在脊柱外科领域,为了改善视觉效果,许多外科医生使用手术放大镜和头灯照明。与使用手术显微镜相比,使用手术放大镜和头灯有许多的缺点(表1)。幸运的是,神经外科领域(脑外科)广泛应用手术显微镜,他们愿意将显微镜应用到脊柱外科手术中。但是骨科领域的大部分医生不太愿意放弃放大镜而改用显微镜,那些已使用显微镜进行脊柱手术的骨科医生以及神经外科医生对此很不理解。随着骨科医生越来越多地进行手部及周围神经显微外科手术,现在住院医生们很早就可接触到显微镜技术,也更容易接受使用显微镜来进行脊柱手术。我们要注意到,与手部及其它表浅组织的显微手术相比,脊柱外科手术总是在一个深洞里进行操作。因此使用显微镜可以提供更良好的照明,并可将术野放大,从而使微侵袭手术成为可能。

显微镜的主要优点
手术显微镜的放大和照明装置可为手术提供很多方便,最重要的就是能使手术切口变得更小。“锁孔”微创手术的兴起,促使外科医生需要更加准确的分析神经受压的确切病因所在、更加精准的确定致压物在椎管内的位置。锁孔手术的发展也迫切需要一套新的解剖学原理作为基础。
因为手术视野被放大六倍,所以外科医生在对神经组织进行操作时需更加轻柔,而且显微镜所提供的照明远优于其他所有光源,非常利于手术部位组织间隙的显露。因此可以说显微外科医生是手术安全性更高的医生!
显微镜优点的最终受益者是病人。显微镜可以减少手术时间、减轻病人术后不舒适感并且可减少术后并发症,显微椎间盘摘除术的手术效果与常规椎间盘切除手术一样好,显微镜还可使大多数椎间盘切除手术在门诊进行,从而减低手术费用。

手术显微镜的使用原则
为协助好外科医生的手术,使用显微镜必须遵循以下原则:(a)显微镜下的图像必须是放大、直立、正向的图像;(b)必须是三维图像,外科医生才能有满意的深度感;(c)此图像要有很好的对比度和较高的分辨率;(d)显微镜镜头和术野之间的工作距离要保持适当,手术医生操作时要觉得舒适,不能太小这样不利于器械操作;(e)光源的强度要足够并且要直接照射到术野区,图像的颜色不能失真;(d)眼部屈光的调节,要将两眼调至同一个视野内(如下图)。

显微镜的保养
显微镜不能进行消毒,但是它应该保持清洁。无菌手术环境下,显微镜置于手术切口上方进行手术时,显微镜要铺无菌单或者使用消毒的手柄。值得注意的是,光源部位消毒单不要包罩得太紧,因为此部位会产热。
显微镜使用完毕后应该进行清洁。手术后,显微镜的主体要用去污剂清洁,光学部分要用棉签蘸95%乙醚及5%酒精液清洁。
储存显微镜时,所有的光学部件不要取走,而是要放在原位,这样可封闭显微镜所有接口,避免灰尘进入显微镜内。显微镜要用布单盖好。
启用显微镜之前应先进行检查,确保显微镜是洁净的,并可投入使用。显微镜在手术室内的移动可能会震松一些附件,因此所有的附件螺丝要检查并拧紧(使用手指的力量拧紧即可),这点很重要。如果使用工具过度旋紧显微镜的任何一个部件,都可能损坏整个显微镜系统。
很多显微镜生产商卖产品时服务热情迅速,但需要维修时却拖拉迟缓。建议记录好显微镜的使用及故障情况日志,以及服务和维修的费用。此日志对生产商可能会形成一定压力,从而督促他们提供更好的服务。
结论
尽管手术显微镜比手术放大镜昂贵,但对脊柱外科来说,其提供的好处远远超过其价格劣势。上千例手术之后,我们感觉到进行颈椎或腰椎神经减压时,显微镜不仅使我们手术更快,同时也更安全。显微镜是进行微侵袭脊柱手术的利器,而后者正日益成为脊柱退行性疾病治疗的规范。
参考文献

邹海波主译,《脊柱外科微创手术精要》,西安世界图书出版公司,2014年出版



京公网安备11010502051256号