从转化医学的视角看镁基金属的骨科应用现状
2017-02-23 作者:大连大学附属中山医院 王本杰 我要说
肌肉骨骼系统疾病是人类最普遍的健康问题,严重影响患者的生活质量。由于人口老龄化,患有肌肉骨骼系统疾病的老年人数量迅速增长,而且这种现象将持续加重。生物材料通常在骨科手术中用作骨替代物或固定物,用于骨折骨的固定或稳定,韧带和腱修复以及人工关节置换。
目前,具有良好的机械强度和生物相容性的永久金属,包括不锈钢(SS),钛(Ti)合金和钴-铬(CoCr)合金,已经广泛用于骨科领域。然而,惰性金属装置的局限性为应力遮挡问题,这可能引起再次骨折并且损害机体的生物功效,尤其是在有骨质疏松性骨折的患者中更为突出。更重要的是,通常需要第二次手术去除植入物,以避免骨折愈合后的潜在不良影响。为了寻找用于矫形装置的新型生物材料,可生物降解的聚合物材料(PLA,PGA等),已经获得越来越多的关注。这些聚合物具有接近松质骨的机械性能,在人体中可降解、不影响影像学愈合评估,因此它们在低负重骨折部位中有很大潜力可代替当前的永久性植入装置。目前美国食品和药物管理局的名单中批准的用于矫形外科中的,具有生物降解性的聚合物产品包括:左旋聚乳酸(PLLA),聚乙醇酸(PGA)及它们的聚合物,聚乳酸-羟基乙酸共聚物(PLGA)。然而,由于这些基于聚合物的内固定装置的机械强度不足、和降解产物均可导致手术的失败。
作为新一代的医用金属材料,镁金属(Mg)及其合金因其具有良好的生物降解性能,作为内植入材料在完成其功能后可免除二次取出手术,因而在骨科领域越来越受到关注。早在一个多世纪前就有学者报道了一些基于镁金属用作骨科内植入物的临床案例,而后又有学者进行了探讨性的实验和临床研究。近来,基于镁金属的骨科内植入物在德国、韩国和中国都有了新的研究进展。到目前为止,确切的大规模临床II/III期研究的结果表明,可降解镁基植入物在整形外科的应用前景光明。
基于Mg的植入物相对于传统材料的优点
基于镁(Mg)的植入物相对于标准的永久性金属植入物的主要优点之一是拥有生物降解性。Mg可以通过体内腐蚀而降解,腐蚀源于其相对于正常氢电极(NHE)的-2.372V的标准电极电位,具有这种低标准电极电位的金属可以在水溶液中形成氢氧化镁[Mg(OH)2]和相同摩尔量的氢气(H2)。中间腐蚀产物可以通过与Cl-反应被吸收或代谢为Mg2+形式存在体液中或被巨噬细胞吸收。除了其生物化学特征和功能,Mg具有接近皮质骨的适当的机械强度,可以通过减少应力遮挡来解决骨折部位的愈合不良或再骨折问题。更重要的是,Mg植入物已被广泛报道可以刺激新骨形成,这有非常利于骨折愈合。总之,基于Mg的矫形装置可以在可以在体内控制降解。拥有机械性和生物学方面的优势。
镁作为矫形植入生物材料的研究历史
使用Mg材料作为骨科植入物的第一个临床研究可追溯到100多年前。在1900年,为了重新获得或保留关节运动功能,Payr介绍了在接合关节成形术中使用镁板和片材的想法。这时候Lambotte已经对狗的Mg植入物进行了研究,但治疗结果并不能令人满意。在1906年,Lambotte进行了一项试验,以使用Mg板和铁螺钉固定人体的骨折。不幸的是,这种组合由于电化学反应导致Mg板的快速降解,因此因稳定性不足,对患者进行了再次手术。Lambotte还使用单纯Mg钉修复了4名儿童的髁上骨折,关节功能得到了完全恢复,没有任何并发症;虽然镁降解生成气体形成空腔,但这些空腔在几周后缓慢消失。Verbrugge使用Mg板和螺钉治疗儿童的骨干肱骨骨折,3周后,镁板完全降解,骨折线消失。1938年左右,McBride进行了一系列试验,探讨Mg产品的临床应用的潜力。根据Mg的降解特性,他设计了几种适合于使用Mg植入物的操作技术,此外,他认为Mg植入物更适合用作自体骨移植物的固定装置。在1940年,Maier使用由纺锤形Mg板制成的装置来固定两例病人肱骨骨折。第一个病人的愈合过程顺利;然而,因气体腔的连续形成,另一患者的手术后12天不得不移除植入物。这两例病例,Maier随访了14年,结果都恢复良好。1948年,Troitskii等报道了34例成功案例,使用了Mg-Cd合金制成的螺钉和板组合。Mg植入物的完全降解被而新骨成功长入。由于Mg金属的降解会产生OH-离子并导致微环境中的pH的增加,Troitskii等认为,将Mg植入炎症组织可能中和酸性环境,因此能刺激成骨组织组织的形成,还可使骨髓炎患者在使用基于Mg的植入装置之后恢复更快。尽管基于Mg的植入物在肌肉骨骼疾病的手术治疗中潜力巨大,但由于其耐腐蚀性差,在大规模临床试验中使用Mg基矫形装置之前仍需要进行更多的努力。因此,开发具有恰当降解速率的Mg基内植入材料仍然存在挑战。

图1.镁金属临床应用简史
Mg或其合金作为骨科植入物的性能特征
Mg+是人体中第四大的阳离子,在70kg的健康成年人身体中,贮存量约1mol(介于21和35g之间)。人体中超过一半的Mg储存在骨中,而35.4%的Mg存在于软组织中,血清中存在量少于1%。此外,Mg是第二丰富的细胞内二价阳离子,参与300个已知的酶促反应。除了参与三磷酸腺苷(ATP)的重要反应之外,Mg的作用包括蛋白质和核酸合成,保持线粒体的活性和完整性,离子通道调节,质膜稳定和翻译过程等。
Mg基植入材料的机械性能
Mg及其合金具有优异的综合机械性能。例如,Mg具有比可生物降解的聚合物更高的机械强度,同时比永久金属低得多的杨氏模量。与生物陶瓷相比,Mg显示出更高的韧性。这些都表明Mg及其合金可适合于在低负重位置中用作矫形固定器,减少机械故障并避免潜在应力遮挡效应。

图2 镁基金属在骨折固定时的理想降解
Mg基金属的化学性质
已知Mg金属在水性环境中经由电化学反应降解,其产生Mg(OH)2和H2。Mg(OH)2沉积在Mg基体上作为可作为保护层,但当环境中的氯离子(Cl-)浓度达到高于30mmol,Mg(OH)2开始转化为高度可溶性氯化镁(MgCl2)。因此,可以在体内的Mg上观察到连续腐蚀,其中体液的氯化物含量为约150mmol。Mg金属在含水条件下的降解机理可以通过以下化学反应来说明:

通常,由于在纯镁表面不存在MgO和Mg(OH)2组成的保护层,Mg在植入的初始阶段相对更快地降解,导致Mg植入物的机械完整性的降低。为了防止Mg的快速腐蚀,表面处理已经作为改变Mg及其合金的机械和降解性能的主要策略之一,旨在实现骨再生和植入物降解之间的平衡。
Mg基矫形装置的生物学性能
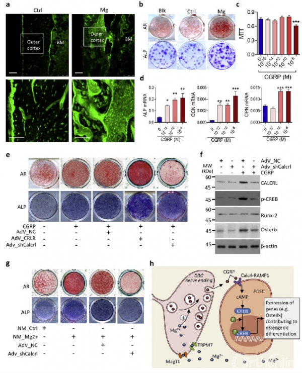
Mg植入物对骨生长的优点已经在各种动物模型中通过CT,荧光成像和组织学分析得到验证。据报道,由植入物释放的Mg离子诱导的骨膜反应有助于在皮质骨的外的骨形成,通过在背根神经节(DRG)中的Mg离子的刺激作用,降钙素基因相关肽(CGRP)在骨膜中的表达上调,这一结果已经在实验研究中报道。通过手术切除骨膜或使用shRNA敲除促成Mg离子的成骨作用的CGRP受体[降钙素受体样受体(Calcrl)或受体活性修饰蛋白(RAMP1)]后成骨作用大大减弱。结果表明,大鼠中的Calcrl或RAMP1的过表达显著增强了Mg植入后围绕骨膜的新骨形成。CGRP水平的增加(在Mg离子存在下将CGRP加入培养基或DRG的条件培养基)可以提高成骨分化能力。

图3 降钙素基因相关肽(CGRP)促进骨膜来源干细胞向成骨细胞分化
镁或其合金作为整形外科植入材料在动物中的临床前研究
除了体外评估之外,体内研究对于它的安全性和有效性的评估是必要的。虽然已经进行了大量的动物研究以明确镁金属的生物安全性和生物功效,但大多数这些动物模型被过度简化,即通过在股骨腔中插入基于Mg的装置来进行评估,而没有建立标准的临床定向手术。因此,这可能导致体内实验研究和临床试验之间的结果差异。最近,已经在动物中建立了四种特别设计的疾病模型,即前交叉韧带重建(ACLR),远端股骨的撕脱性骨折,尺骨骨折和股骨骨折,以模拟临床病例,目的是提供更有说服力的直接证据证明Mg及其合金应用于类似临床病例的安全性和有效性。
Mg基整形外科植入物的临床应用现状
德国是第一个使用MgYReZr镁合金螺钉在拇外翻手术中报告治疗结果的国家。在术后6个月,作者使用美国骨科足和踝关节学会(AOFAS)评分、疼痛评估的视觉模拟量表和第一跖趾关节(MTPJ)的运动范围(ROM)评估,Mg和Ti组(每组n=13)没有明显差异。基于这项临床试验,MgYReZr螺钉在2013年成功获得Conformit Europeene(CE)标志,允许这种新型植入材料进入医疗器械市场。2015年,爱尔兰报道了使用MgYReZr螺钉治疗Madelung畸形;随后于2016年,伊朗报道了应用该螺钉临床治疗肩胛骨骨折。
最近韩国的外科医生使用Mg-Ca-Zn螺钉固定局限性骨折。在术后6个月,骨折完全愈合。此外,所有患者报告没有疼痛,没有表现出活动范围的减少,表明在使用Mg植入物的患者中愈合速率正常。这项临床研究大大促进了Mg-Ca-Zn螺钉用于临床的进程,韩国食品药物管理局(KFDA)于2015年4月批准其应用于临床。这种Mg合金螺钉是第二个被世界性的官方机构批准的Mg基植入装置,这极大地鼓励了临床医生和科学家加速新型镁植入物设计以及寻找新的适应症。
2013年,在中国,赵等使用专门设计的高纯Mg螺钉固定带血管蒂骨瓣治疗(ARCO)II/III期股骨头坏死。在12个月的随访期间,用高纯Mg螺钉固定移植骨瓣,取得更加令人满意的治疗结果(Mg组n=23,对照组n=25)(使用Harris髋关节评分(HHS)及x线片评估)。这是中国第一次临床试验,极大地促进了纯Mg基螺钉在ONFH重建手术中的应用,加速纯镁螺钉产品注册过程。这种HPMg螺钉的创新设计最近也被中国FDA(CFDA)在2015年评为创新医疗设备奖。这些治疗结果激励赵及其团队寻找不同骨折适应症的患者。详细的治疗结果总结在表3中作为参考和未来的系统性临床试验。


图4(fig 4-7). 镁金属在不同部位的临床应用
总的来说,截止目前,令人鼓舞的是,基于Mg的固定装置已经成功地应用于患者的一些低负重的骨折部位而没有负面的临床结果,这激励临床医生和学者考虑在其他适应症中使用基于Mg的装置。此外,另一个前景是开发新的含有镁植入物和传统的金属设备的混合系统,以修复高负重部位的骨折。最重要的是,由于基于Mg的矫形装置的研发涉及多学科,包括材料设计和制备、医疗装置设计和制造、生物评估、临床评估和产品注册,有必要在大学、研究所、医院之间建立合作平台和企业促进新型镁植入物的研发,以便在其产品进入市场前的临床前期及临床研究。
原文:Zhao D,Witte F,Lu F,Wang J,Li J,Qin L.Currentstatus on clinical applications of magnesium-based orthopaedic implants: Areview from clinical translational perspective.Biomaterials. 2017 Jan;112:287-302. doi:10.1016/j.biomaterials.2016.10.017. Epub 2016 Oct 11.



京公网安备11010502051256号