Crowe Ⅳ型髋关节发育不良患者全髋关节置换术下肢长度平衡的调节
第一作者:陈云苏
2014-07-04 我要说
陈云苏 张先龙 王琦 王俏杰 蒋垚 邵俊杰
目的:探讨Crowe Ⅳ型髋关节发育不良(DDH)全髋关节置换术(THR)中肢体长度平衡的调整原则及方法。
方法:回顾性分析2009年7月—2012年6月行THR治疗的39例(41髋)Crowe Ⅳ型DDH患者的临床资料,根据双髋脱位情况对其进行分型,按分型设计并实施手术,分析随访结果。
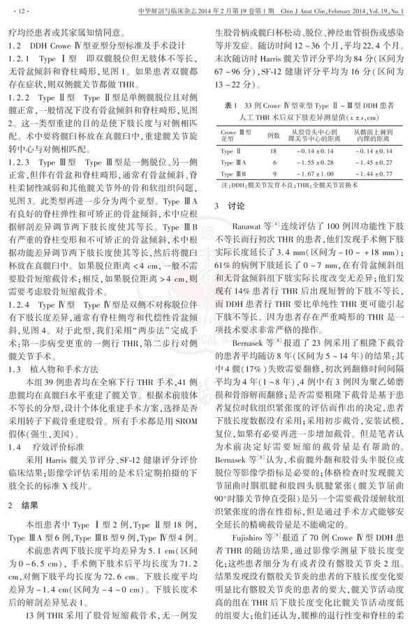
结果:根据双髋脱位情况分为4个亚型,其中Ⅰ型2例、Ⅱ型18例、ⅢA型6例、ⅢB型9例、 Ⅳ型4例。术前患者两下肢长度平均差异为5.1 cm, 术后为-1.4 cm。患者随访时间12~36个月平均22.4个月。最终随访的平均SF-12健康评分为16分(区间为13~22分)。
结论:根据不同分型对Crowe Ⅳ型DDH患者设计个体化重建手术方案,按设计方案可有效调整下肢长度差异。







京公网安备11010502051256号