构建新西兰兔脊柱结核模型的对比研究
第一作者:耿广起
2014-04-15 我要说
耿广起 王骞 王自立 施建党 蔺志凯 戈朝晖 刘海涛 李浩民 张卓
目的:探讨构建新西兰兔脊柱结核模型的实验方法,并评价此种方法的可行性.
方法:62只新西兰兔随机分为致敏造模组(经弗氏完全佐剂致敏后造模)20只、未致敏造模组(造模前未经弗氏完全佐剂致敏)20只、对照组20只、空白组2只.致敏造模组兔经弗氏完全佐剂致敏后,于L4上终板下方钻孔,填入明胶海绵,在其中浸注种植H37Rv人型标准结核杆菌混悬液0.1ml;未致敏造模组未经弗氏完全佐剂致敏,浸注H37Rv人型标准结核杆菌混悬液0.1ml;对照组浸注液体培养基与生理盐水混悬液0.1 ml;空白组不做任何处理.
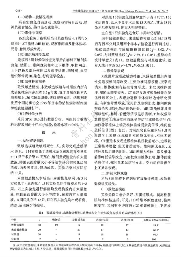
结果:术后8周兔存活率致敏造模组为89.5%、未致敏造模组60.0%,对照组94.7%、空白组100%;致敏造模组成活兔造模全部成功.致敏造模组造模椎体破坏情况:术后4周X线片为50%、重建CT和MRI均为83.3%;术后8周X线片为58.8%、CT重建和MRI均为100%.术后8周,肉眼观察全部成活兔造模椎体均出现骨破坏、肉芽及坏死组织形成,腰大肌脓肿发生率为17.6%;组织病理学显示造模椎体均有大量淋巴细胞和类上皮样细胞、骨小梁断裂、凝固性坏死物质;细菌培养阳性率为52.9%.未致敏造模组术后8周有75%成活兔造模椎体出现骨破坏,腰大肌脓肿发生率为100%.对照组与空白组无上述改变.
结论:经弗氏完全佐剂致敏后,在新西兰兔腰椎椎体的上终板下钻孔、明胶海绵填塞、种植H37Rv结核杆菌标准菌株的方法,可成功构建兔脊柱结核模型.











京公网安备11010502051256号